Research Paper Volume 15, Issue 16 pp 7933—7955

A novel hepatocellular carcinoma-specific mTORC1-related signature for anticipating prognosis and immunotherapy

class="figure-viewer-img"

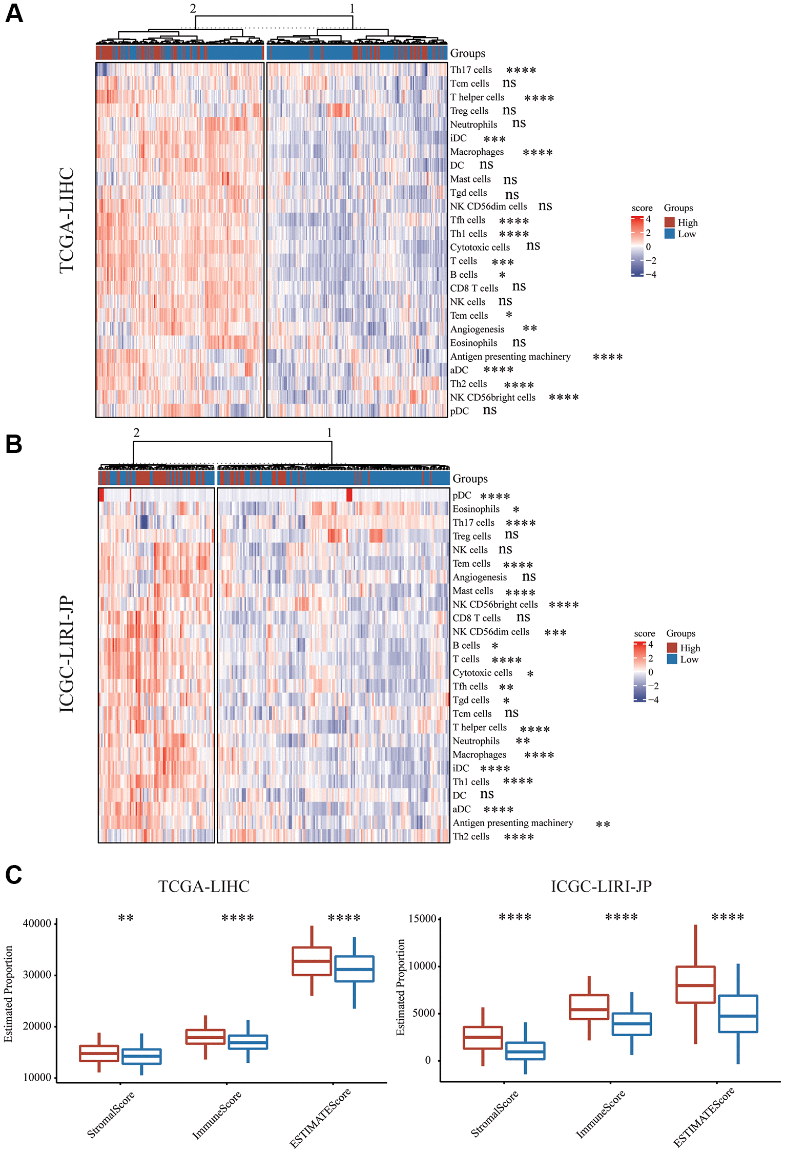
Figure 5. Immune characteristics of mTORC1 signaling-related subgroups. (A) Variations in immune infiltration scores were evaluated in TCGA-LIHC cohort. (B) The variation in multiple immune infiltration scores was assessed in ICGC-LIRI-JP cohort. (C) Immune score, stromal score and ESTIMATE score differences across the group with high and low risk.