Research Paper Volume 15, Issue 14 pp 6658—6689

Inhibiting NLRP3 signaling in aging podocytes improves their life- and health-span

class="figure-viewer-img"

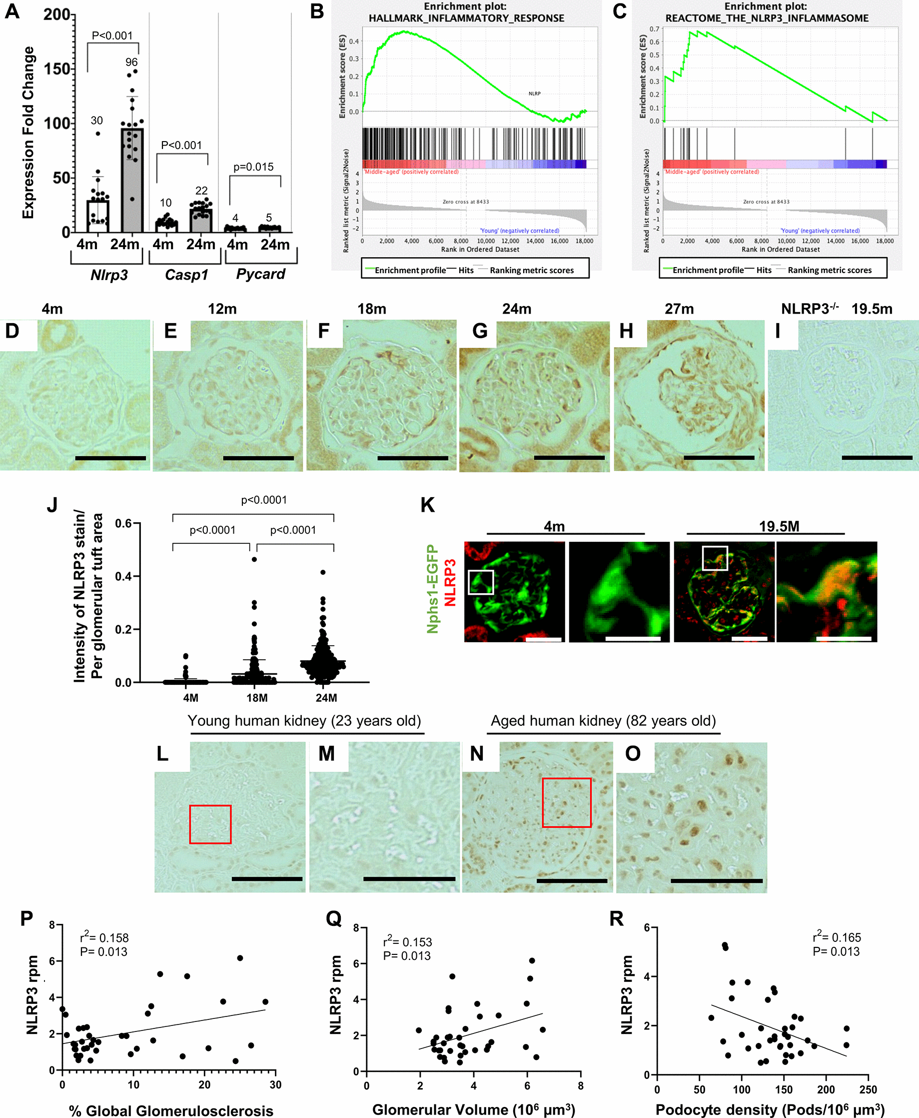
Figure 1. Increase in the NLRP3 inflammasome in middle-aged podocytes. (A) qRT-PCR of inflammasome components Nlrp3, Casp1 and Pycard comparing podocytes from 4 months (m)-old to 24 m-old mice. Graph shows increase in the NLRP3 signaling. Error bars correspond to standard deviation; data are compared using Student’s test and p-values are indicated above the bars. (B, C) GSEA plots comparing podocytes isolated from middle-aged to young mice show enrichment of inflammatory response (B) and the NLRP3 inflammasome (C) gene sets. (DJ) Nlrp3 immunoperoxidase staining (brown) comparing glomeruli of differently aged mice with no staining at 4 m (D) and 12 m (E), but increasing staining at 18 m (F), 24 m (G) and 27 m (H). Quantification of the staining intensity is shown in (J). NLRP3 staining was absent in NLRP3 null (−/−) mice aged 19.5 m (I). (K) NLRP3 immunofluorescent staining (red) was absent in podocytes (labeled in green) of young, 4 m-old Nphs1-EGFP reporter mice, but colocalized to podocytes of 24 m-old aged mice (labeled in yellow/orange). (LO) NLRP3 immunostaining of human kidneys shows no staining in young (23 years old) glomeruli (L, M), but is detected in aged (82 years old) glomeruli (N, O). Panels (M) and (O) show enlarged views indicated by the red boxes in (L) and (N), respectively. (PR) NLRP3 transcripts from micro-dissected human glomeruli. Higher Expression of NLRP3 is associated with increased percent of globally sclerosed glomeruli (Figure 1P), higher glomerular volume (Figure 1Q) and reduced podocyte density (Figure 1R).