Research Paper Volume 15, Issue 14 pp 7161—7186

Identification and validation of a novel overall survival prediction model for immune-related genes in bone metastases of prostate cancer

class="figure-viewer-img"

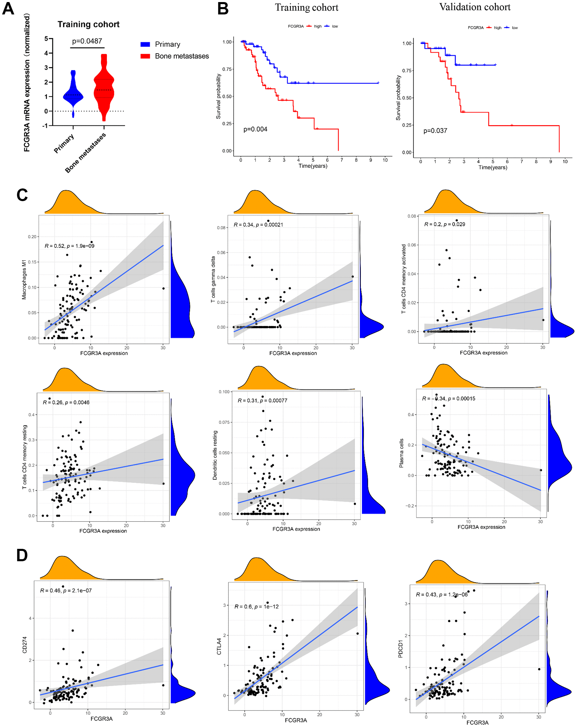
Figure 7. The linkage between FCGR3A and TIICs. (A) Relative FCGR3A expression level in the normal bone marrow and PCa bone metastases samples in the training set. (B) The OS analysis of FCGR3A expression in the training and validation sets. (C) Correlation between FCGR3A expression and infiltration of M1 macrophages, gamma delta T cells, CD4 memory activated T cells, CD4 memory resting T cells, resting dendritic cells, and plasma cells in the training set. (D) Correlation analysis between FCGR3A expression and immune checkpoints of CD274 (PD-L1), PDCD1 (PD-1), and CTLA4 in the training set.