Research Paper Volume 15, Issue 14 pp 7237—7257

Non-SMC condensin I complex subunit D2 (NCAPD2) reveals its prognostic and immunologic features in human cancers

class="figure-viewer-img"

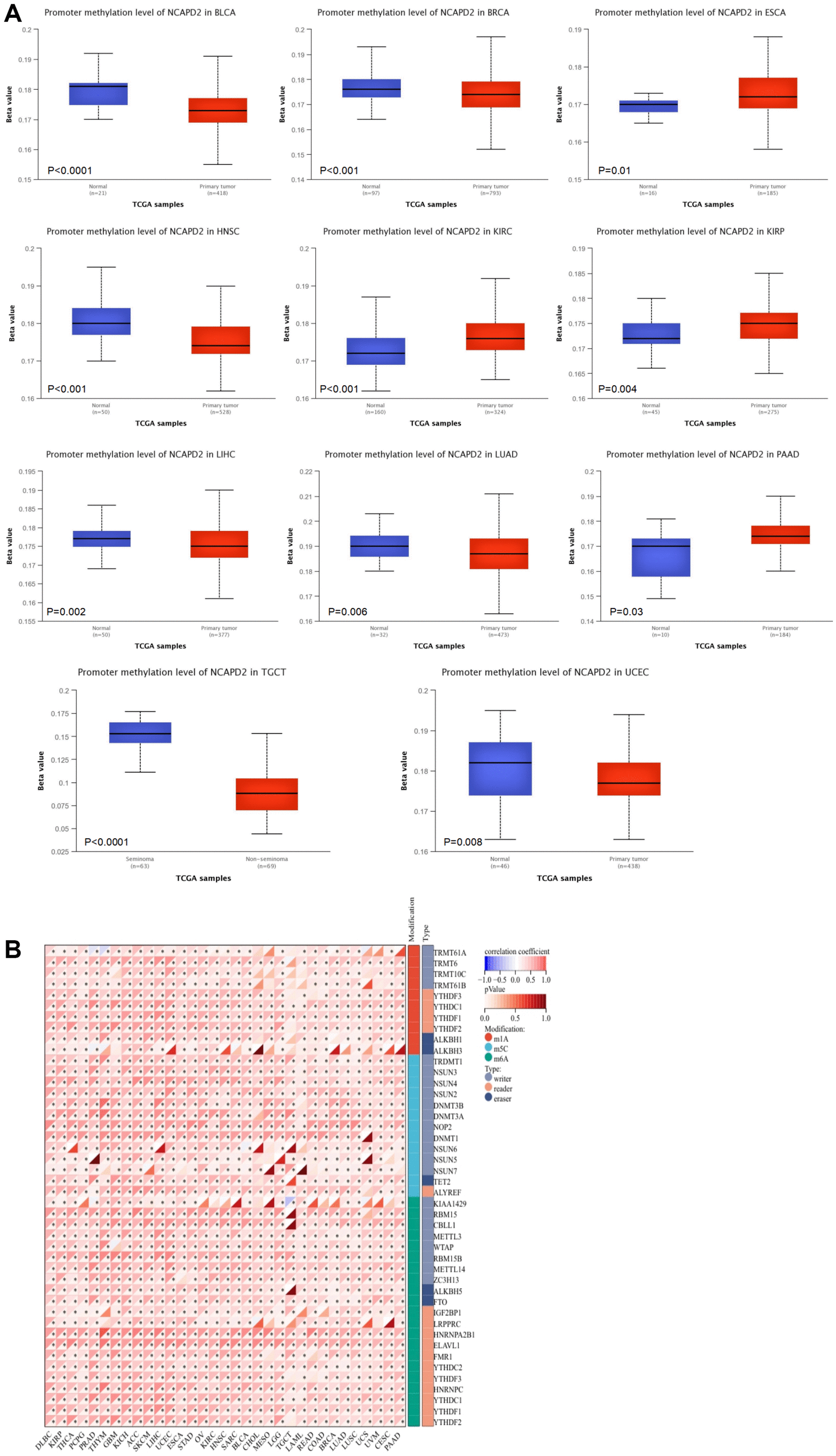
Figure 6. The correlation between NCAPD2 expression and methylation. (A) The promoter methylation level of NCAPD2 in some cancers. (B) The correlation between NCAPD2 and RNA methylation regulators. (***P < 0.001,**P < 0.01,*P < 0.05).