Research Paper Volume 15, Issue 15 pp 7451—7475

SLC1A5 is a novel biomarker associated with ferroptosis and the tumor microenvironment: a pancancer analysis

class="figure-viewer-img"

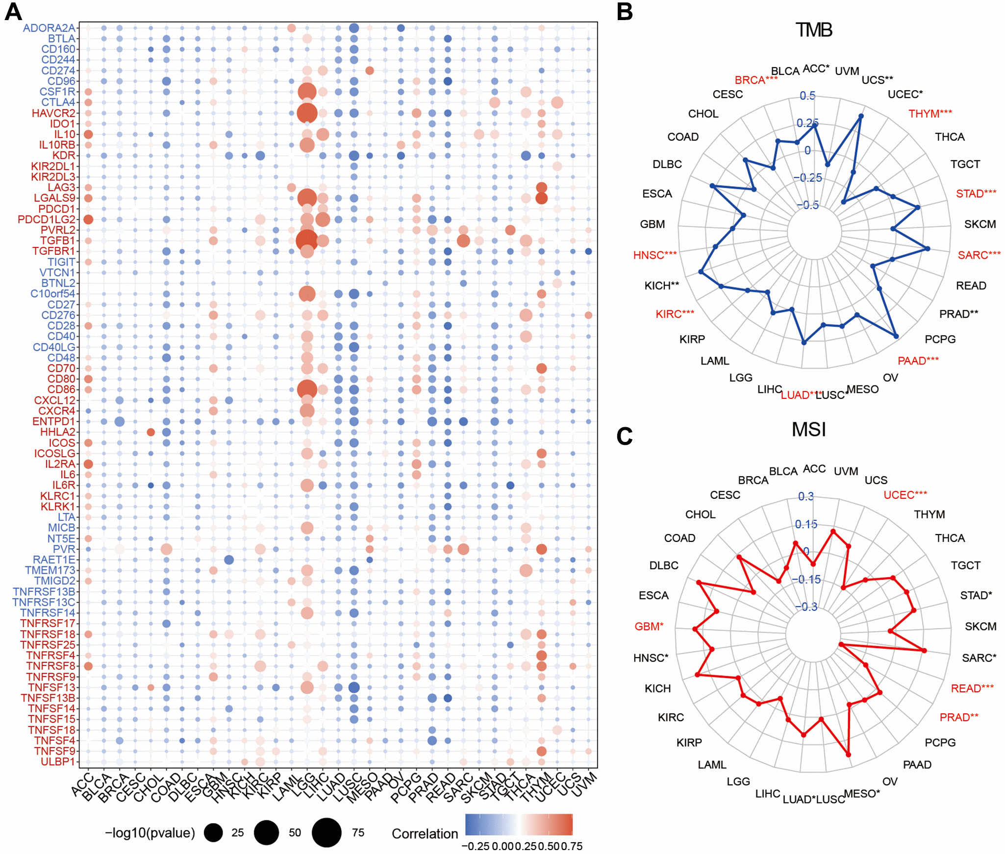
Figure 6. Relationship between SLC1A5 and immunotherapy-independent efficacy predictive biomarkers. (A) The Spearman correlation heatmap shows that the expression level of SLC1A5 is correlated with 46 immunostimulators and 24 immunoinhibitors. Red indicates a positive correlation and blue indicates a negative correlation. (B) The relationship between SLC1A5 expression level and tumor mutation burden (TMB) in cancer patients. (C) The relationship between the SLC1A5 expression level and microsatellite instability (MSI) in cancer patients. The labeled asterisk indicates the statistical p value (*p < 0.05, **p < 0.01, ***p < 0.001).