Research Paper Volume 15, Issue 17 pp 8812—8832

SUMO1-regulated DBC1 promotes p53-dependent stress-induced apoptosis of lens epithelial cells

class="figure-viewer-img"

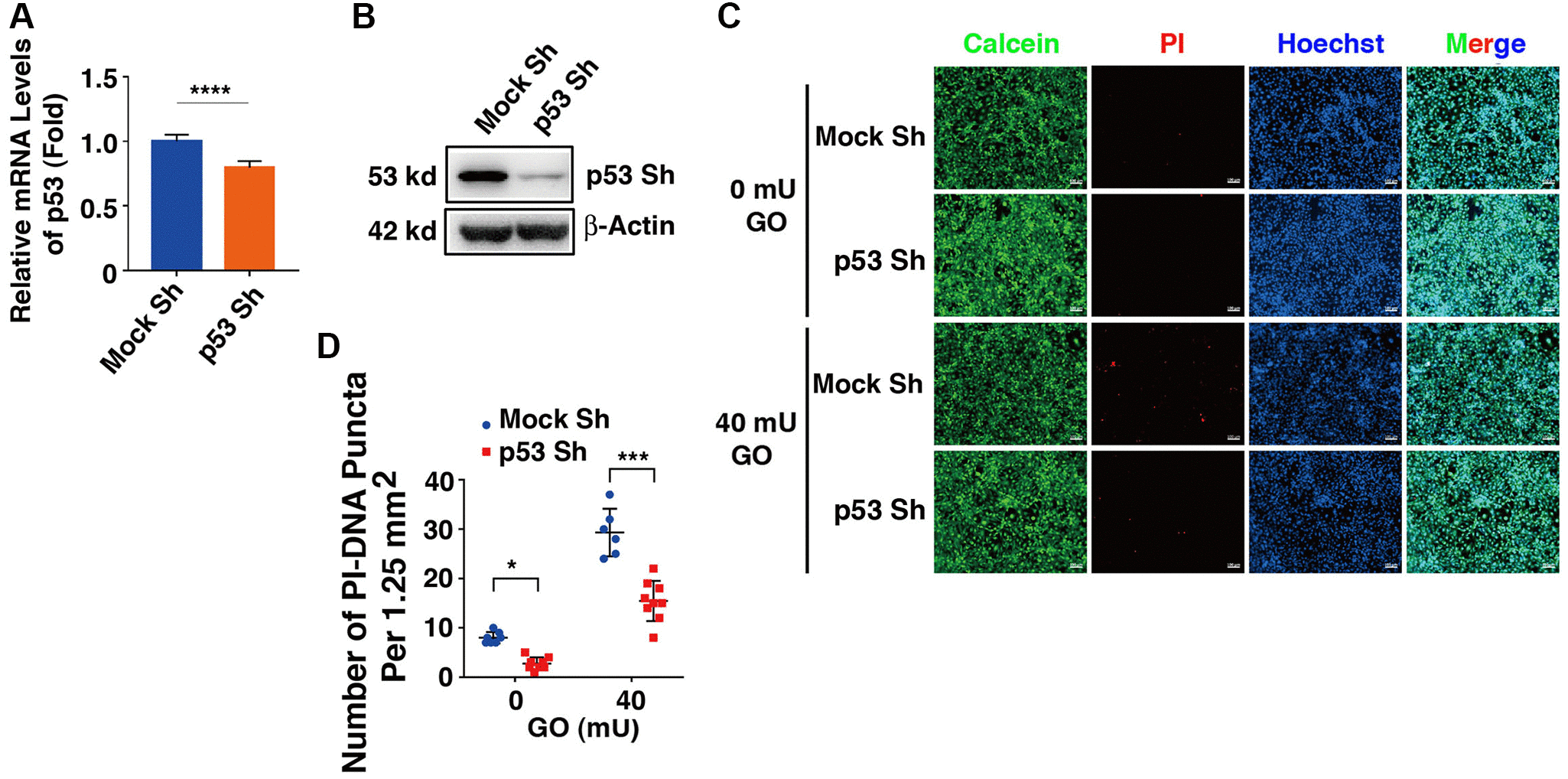
Figure 8. Knockdown of p53 abrogates DBC1 promotion of oxidative stress-induced apoptosis. (A) qRT-PCR analysis of the mRNA expression level of p53 in FHL124 cells transfected with Mock Sh or p53 Sh. Ct values were normalized by β-actin for each sample. (B) Western blot analysis of the protein expression level of p53 in Mock Sh and p53 Sh cells. The β-actin was used as a loading control. (C) The Mock Sh and p53 Sh cells were transfected with wildtype DBC1. 24 hours after transfection, the cells were treated with and without 40 mU GO for 5 hours, then Calcein/PI Cell Viability/Cytotoxicity assay was used to analyze cell apoptosis. Scale bar, 100 μm. (D) Quantification of the PI-DNA puncta in panel (C). *p < 0.05, ***p < 0.001, ****p < 0.0001.