Research Paper Volume 15, Issue 20 pp 11033—11051

Dysregulated expression of slingshot protein phosphatase 1 (SSH1) disrupts circadian rhythm and WNT signaling associated to hepatocellular carcinoma pathogenesis

class="figure-viewer-img"

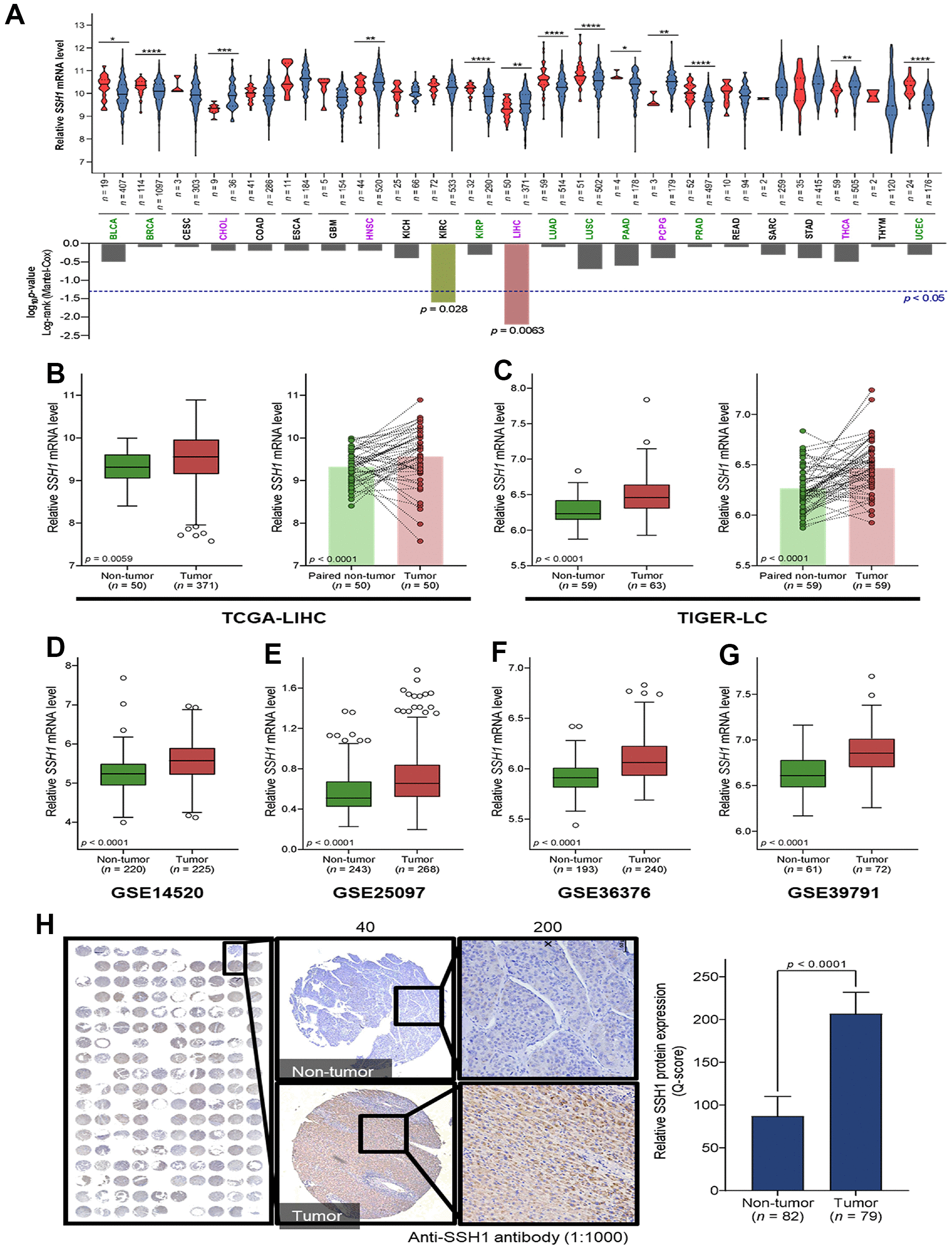
Figure 1. SSH1 is aberrantly expressed in hepatocellular carcinoma (HCC). (A) Violin plots with the graphical representation of the associated Mantel-Cox test showing the differential expression of SSH1 mRNA in 23 cancer types from the TCGA database. (B) Box plots of the relative SSH1 mRNA expression levels in the general non-tumor and tumor cases (left) or in paired non-tumor-tumor cases (right) of the TCGA-LIHC cohort. (C) Box plots of the relative SSH1 mRNA expression levels in the general non-tumor and tumor cases (left) or in paired non-tumor-tumor cases (right) of the TIGER-LC cohort. Box plots showing the relative SSH1 mRNA expression levels in non-tumor and tumor cases from the (D) GSE14520, (E) GSE25097, (F) GSE36376, and (G) GSE39791 HCC cohorts. (H) Representative IHC staining of HCC tissue microarray and histogram showing the protein expression of SHH1 in tumor and non-tumor based on the Q-score. *p < 0.05; **p < 0.01; ***p < 0.001.