Research Paper Volume 15, Issue 20 pp 11131—11151

Triptolide inhibits epithelial ovarian tumor growth by blocking the hedgehog/Gli pathway

class="figure-viewer-img"

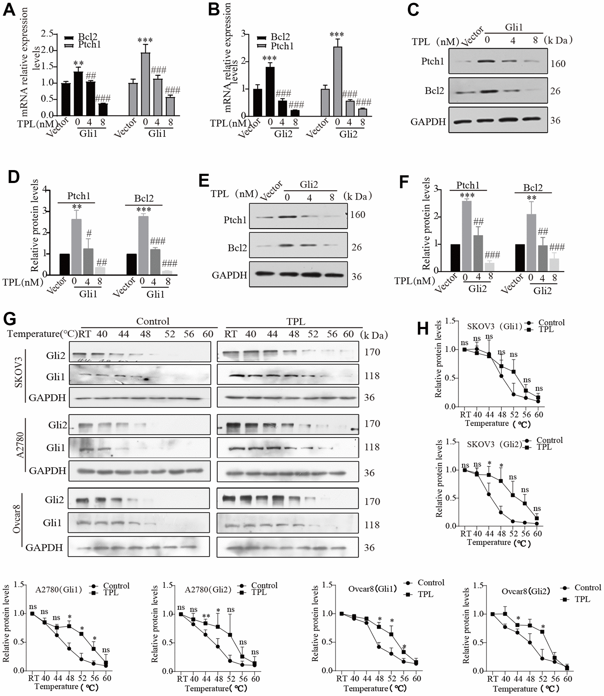
Figure 5. Triptolide blocks the Hh signaling pathway by interfering with Gli. (AF) The HEK293T cells were transiently transfected with Gli1 or Gli2 plasmids for 24h, then incubated with different doses of TPL for 48 h, and then were conducted to qPCR and Western blot for Ptch1 and Bcl2 mRNA and protein levels. GAPDH was used for normalization. (G, H) CETSA was performed in SKOV3, A2780, and Ovcar8 cells, cells incubated with or without TPL (50 nM) for 4 h and then treated at different temperatures (RT, 40, 44, 48, 52, 56, 60° C), and protein levels of Gli1 and Gli2 were conducted by Western blot, GAPDH was used for normalization. All results were derived from three independent repeated experiments and represented by mean ± SD, * p < 0.05, ** p < 0.01 and *** p < 0.001 vs. vector or control; # p < 0.05, ## p < 0.01 and ### p < 0.001 vs. Gli1 or Gli2 group; ns, no significance.