Research Paper Volume 15, Issue 20 pp 11412—11447

Molecular characterization of ferroptosis in soft tissue sarcoma constructs a prognostic and immunotherapeutic signature through experimental and bioinformatics analyses

class="figure-viewer-img"

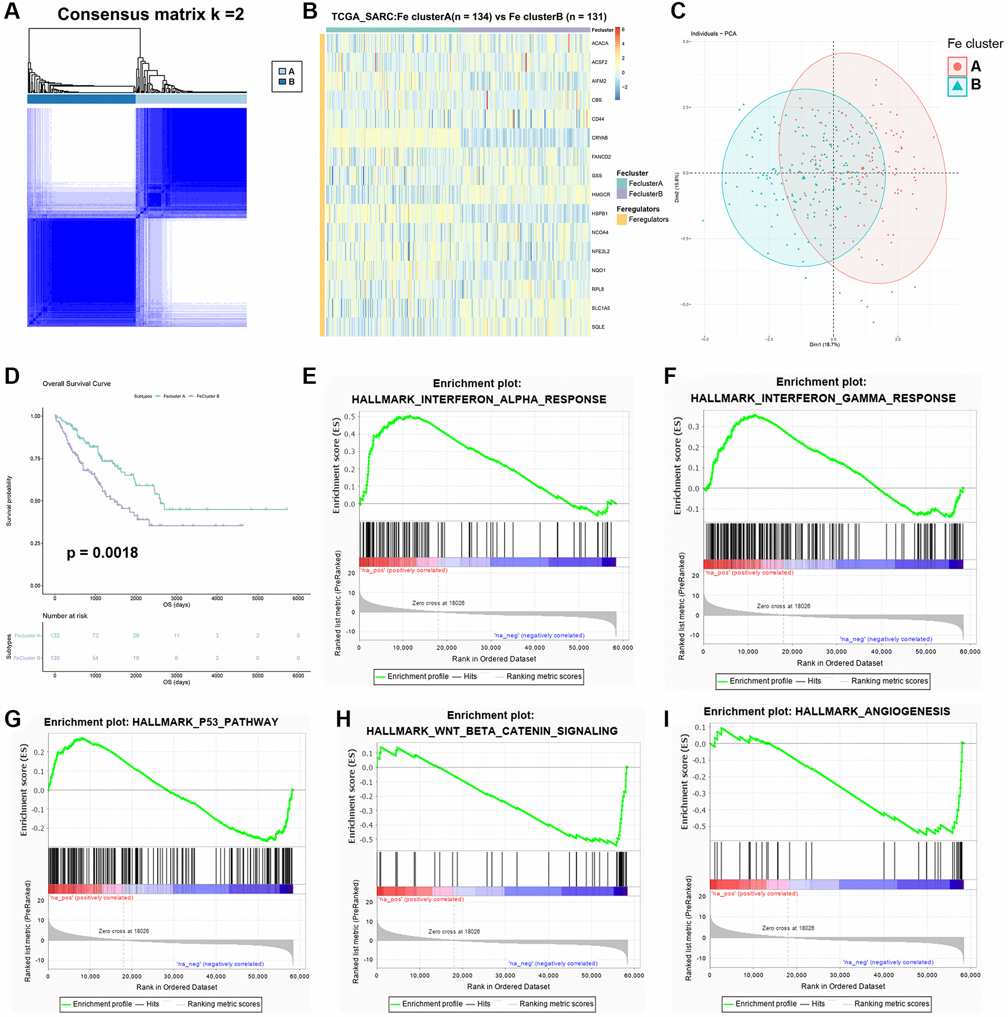
Figure 5. Identification of two ferroptosis modification patterns in STS. (A) The result of consensus clustering analysis in STS. (B) Heatmap of expression of 16 ferroptosis regulators in Fe clusters A and B. (C) The result of PCA of two Fe clusters. (D) Survival plot of two clusters in TCGA-SARC (p = 0.0018). (E) Enriched pathways in Fe cluster A: α interferon response. (F) Enriched pathways in Fe cluster A: γ interferon response. (G) Enriched pathways in Fe cluster A: p53 pathway. (H) Enriched pathways in Fe cluster B: WNT signaling. (I) Enriched pathways in Fe cluster B: angiogenesis.