Research Paper Volume 15, Issue 20 pp 11489—11507

Anti-cancer targets and molecular mechanisms of formononetin in treating osteosarcoma based on network pharmacology

class="figure-viewer-img"

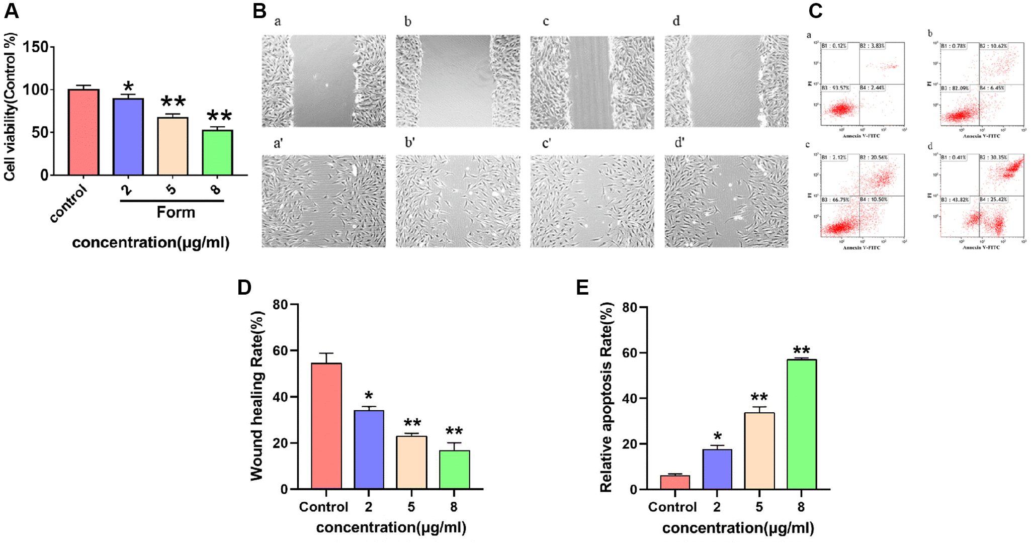
Figure 10. (A) The inhibitory effect of different concentrations of formononetin (0, 2, 5, 8 μg/mL) on the proliferation of MG63 cells. Data are presented as the means ± SD of three independent experiments. *p < 0.05, **p < 0.01 vs. control group. (B) Images of the wounds of cell layer at 0 h (ad) and after 48 h (a′–d′), showing the width of scratches with the effect of different concentrations of formononetin (0, 2, 5, 8 μg/mL) on the migratory ability of MG63 cells. (C) Representative results of Annexin-V/PI staining for formononetin. (ad) Cells were treated with 0, 2, 5, 8 μg/mL formononetin for 48 h. (D) Wound healing assay of formononetin treated MG63 cells. (E) The apoptosis rate of MG63 cells after formononetin treatment.