Research Paper Volume 15, Issue 24 pp 14733—14748

Anoikis regulator GLI2 promotes NC cell immunity escape by TGF-β-mediated non-classic hedgehog signaling in colorectal cancer: based on artificial intelligence and big data analysis

class="figure-viewer-img"

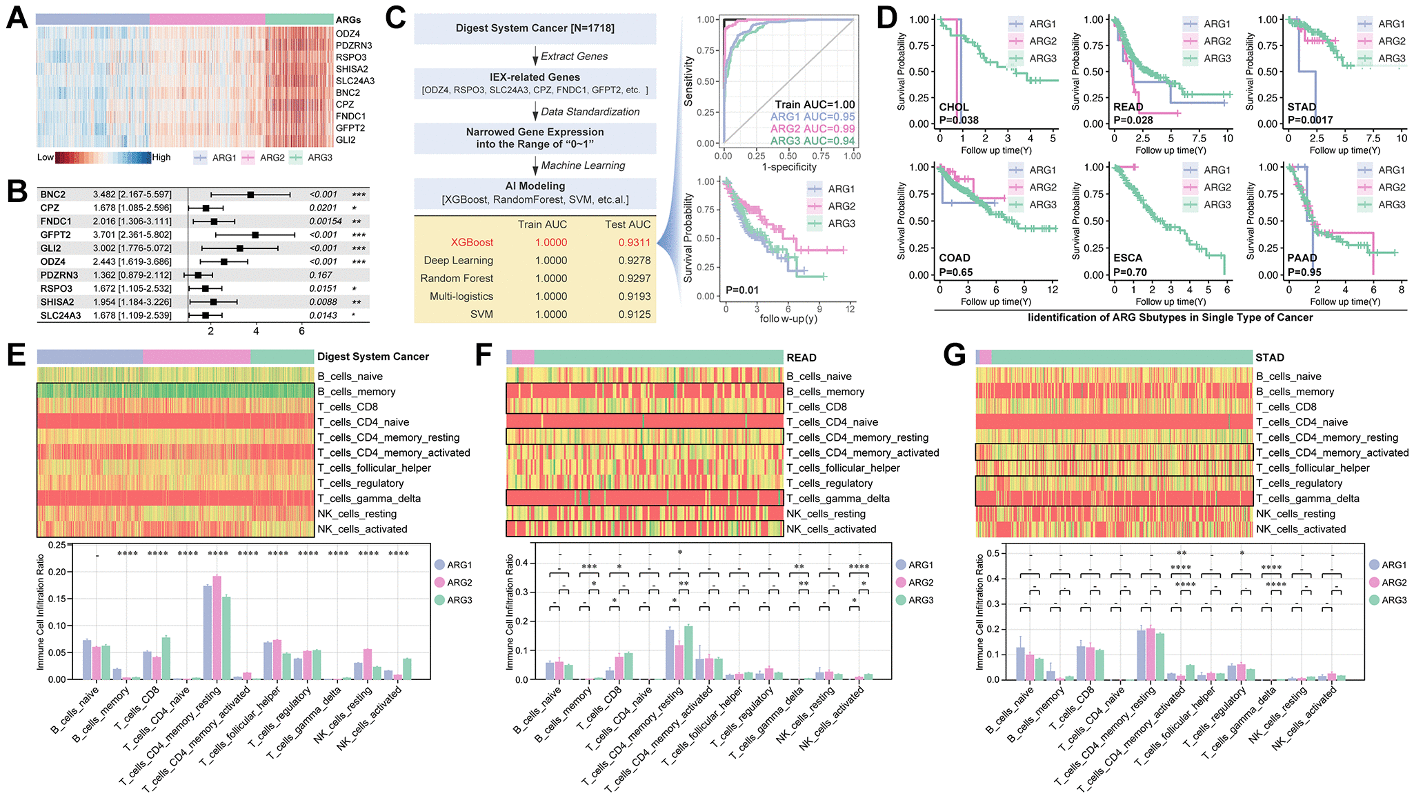
Figure 5. Machine learning constructs a ARG subpopulation identification model. (A) Expression and (B) Hazard ratio of ten Hubgenes in ARG subgroup. (C) Five types of machine learning algorithms are performed to construct ARG grouping models based on supervised learning, and XGBoost displays best results that its training AUC is 1.0000 accompanied with testing AUC is 0.9311, and K-M analysis shows difference in prognosis amongst XGBoost identified ARG subpopulations (p = 0.01). (D) K-M analysis in single type of cancer. Immune cell infiltration in ARG subpopulations in (E) whole digest system cohort, (F) READ cohort and (G) STAD cohort.