Research Paper Volume 16, Issue 2 pp 985—1001

Prognostic significance of senescence-related tumor microenvironment genes in head and neck squamous cell carcinoma

class="figure-viewer-img"

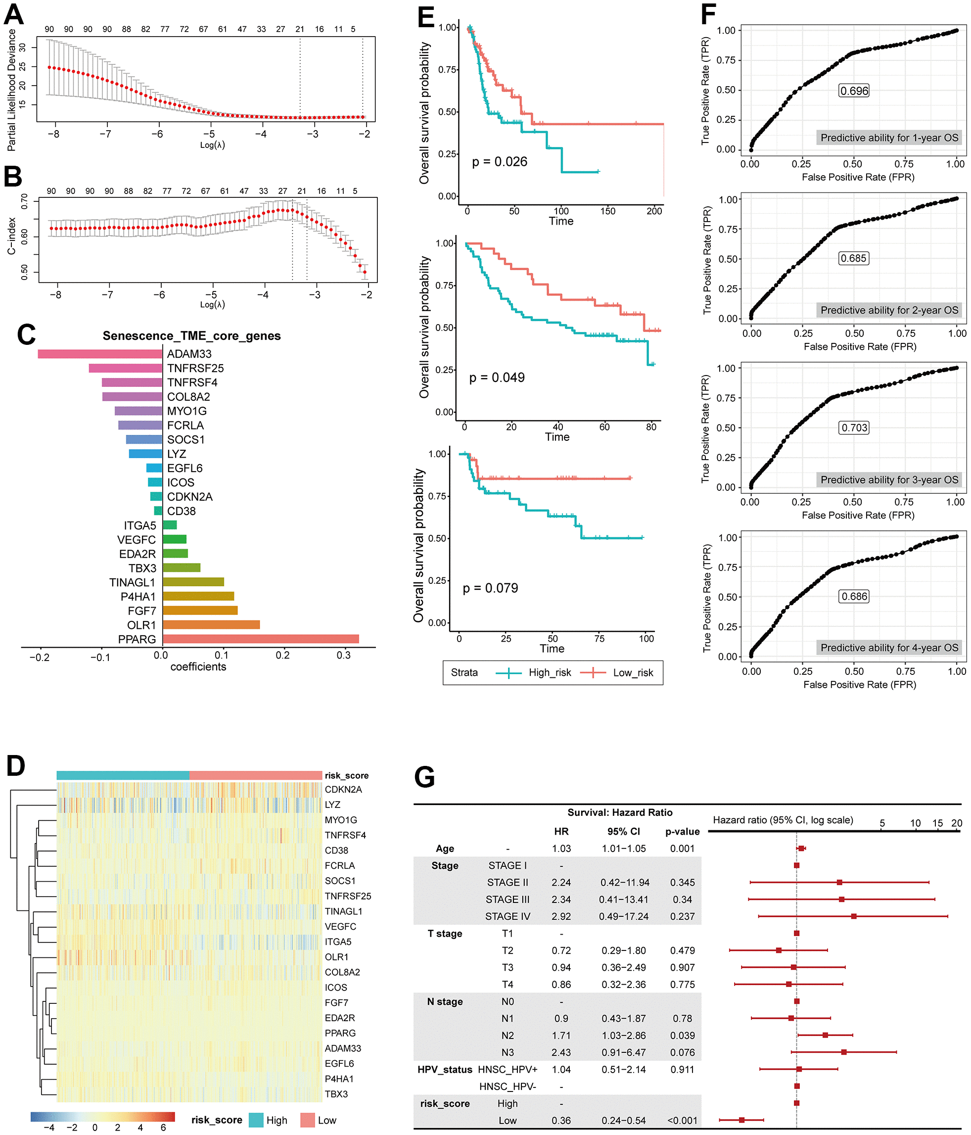
Figure 5. Construction of risk scoring model based on senescence related TME status. (A) LASSO PLD. (B) LASSO c-index. (C) core genes, coefficient. (D) Heatmap showing the expression of 21 STCGs of the two risk groups. (E) KM curves indicating prognostic differences between the two risk groups (Left; HNSC-TCGA test cohort, Middle; GSE41613, Right; KHUMC cohort). (F) Receiver operating characteristic (ROC) curves predicting 1-year, 2-year, 3-year, 4-year OS. (G) Multivariable analysis with hazard ratio (HR) for OS represented in a Forest plot.