Research Paper Volume 15, Issue 24 pp 15324—15339

Parvalbumin interneurons dysfunction is potentially associated with FαMNs decrease and NRG1-ErbB4 signaling inhibition in spinal cord in amyotrophic lateral sclerosis

class="figure-viewer-img"

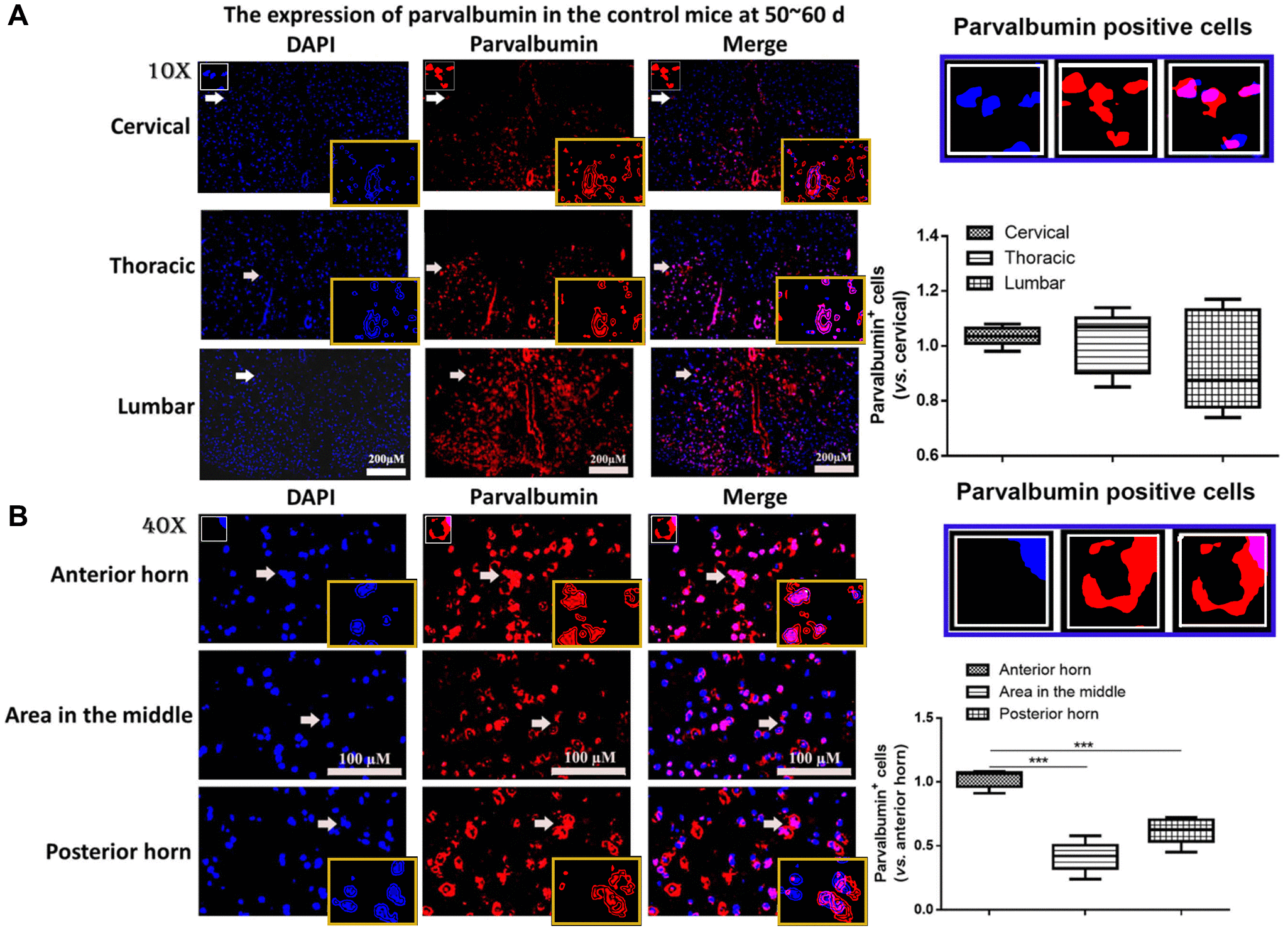
Figure 1. The expression of parvalbumin (PV) in different positions of spinal cord. (A) The expression of PV in cervical, thoracic and lumbar segments in the control mice. Scale bar = 200 μM. The yellow boxes represent the typical PV positive cells (enlarged approximate twice on the original position). The typical PV positive cells are enlarged approximate 4 times and shown on the top right panel. (B) The expression of PV in the anterior horn of gray matter, posterior horn and the area in the middle of gray matter in the control mice. The yellow boxes represent the typical PV positive cells (enlarged approximately twice on the original position). The typical PV positive cells are enlarged approximately 4 times and shown on the middle right panel. Scale bar = 100 μM. ***P < 0.001. In all experiments, half male and half female mice were used in each group (n = 6).