Research Paper Volume 15, Issue 24 pp 15382—15401

Proteomic analysis reveals the aging-related pathways contribute to pulmonary fibrogenesis

class="figure-viewer-img"

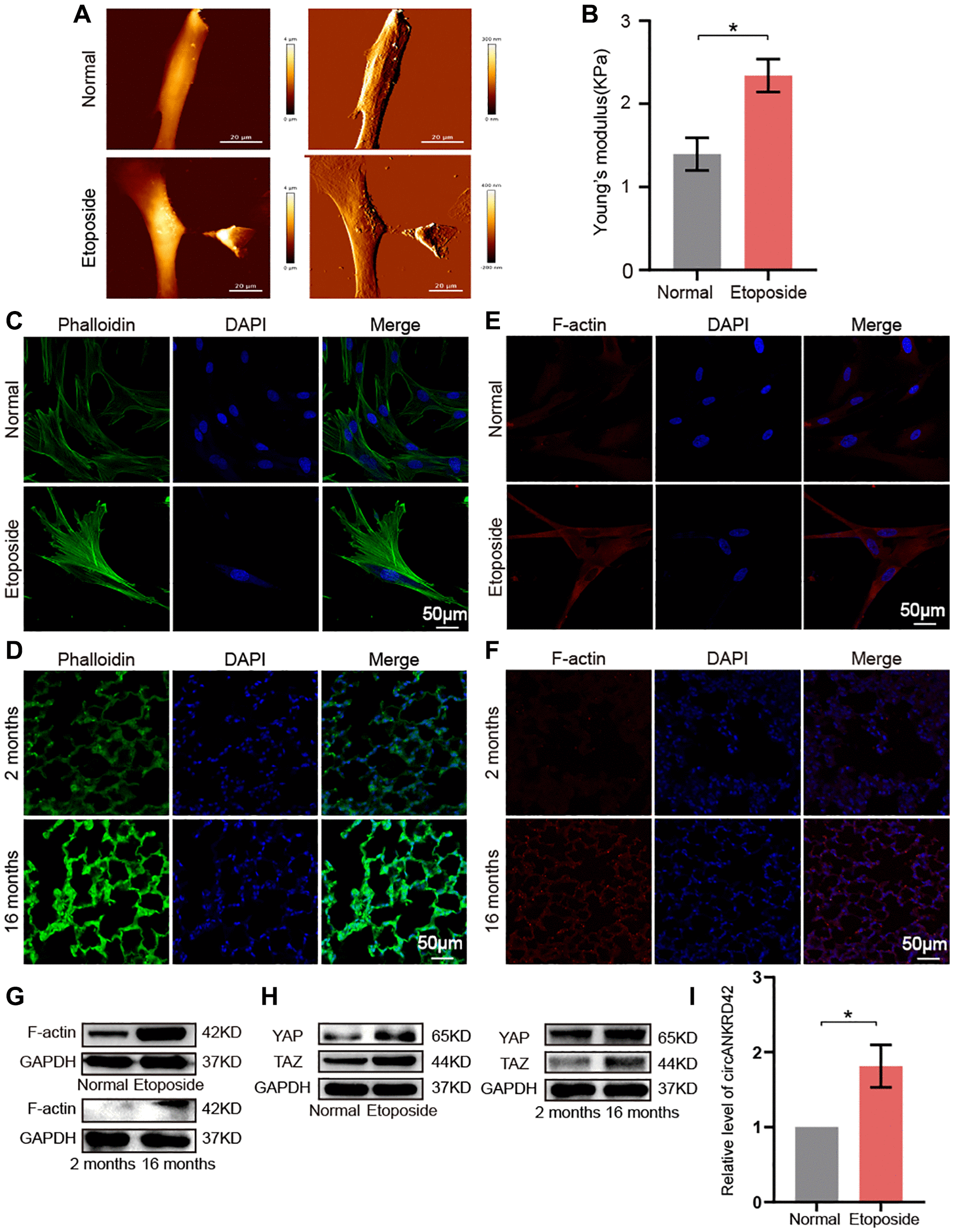
Figure 7. circANKRD42 mediated the aging-inducing mechanical forces. (A) AFM images showed that Young’s modulus increased in senescent cells compared with normal ones. (B) The reaction force of senescent cells was higher than that of normal cells. (C) Phalloidin staining depicted that the cytoskeleton became disordered and underwent disorganized expansion in the aging cell model compared with that in the normal one. (D) Phalloidin staining depicted that the cytoskeleton became disordered and underwent disorganized expansion in the lung tissue of 16-month-old mice compared with the 2-month-old ones. (E) Immunofluorescent staining showed that F-actin was highly expressed in aging cells compared with that in the normal one. (F) Immunofluorescent staining showed that F-actin was highly expressed in aging lung tissue than in the young. (G) Western blot showed that the expression level of F-actin increased in the aging cell and tissue model compared with those in the normal one. (H) Western blot showed that the expression levels of YAP and TAZ increased in the aging cell and tissue model compared with those in the normal one. (I) qRT-PCR result revealed that circANKRD42 expression increased in the aging cell model compared with those in the normal one. Each bar represents the mean ± SD; n = 3; *p < 0.05.