Research Paper Volume 16, Issue 2 pp 1145—1160

Sesamin-mediated high expression of BECN2 ameliorates cartilage endplate degeneration by reducing autophagy and inflammation

class="figure-viewer-img"

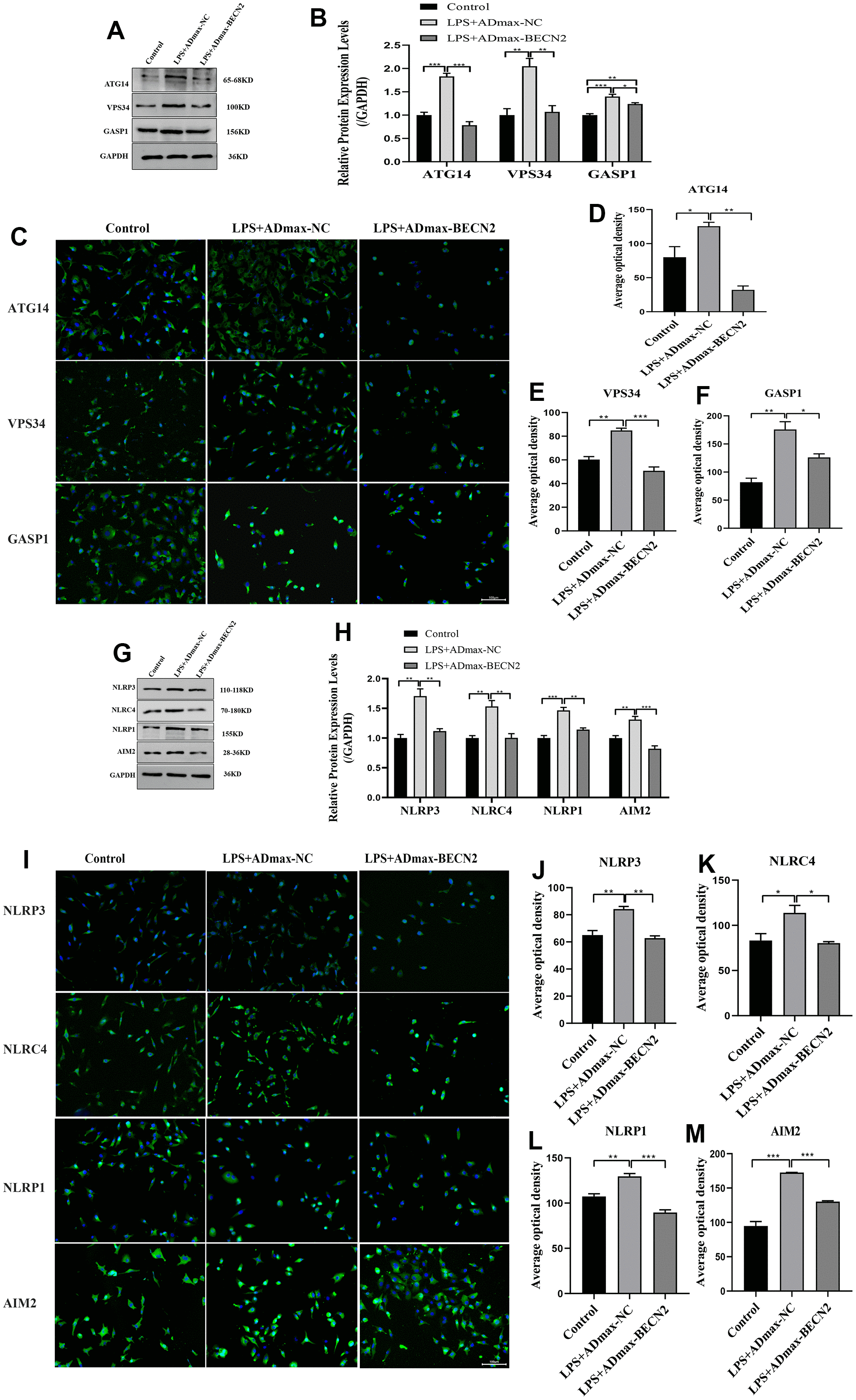
Figure 3. Increased BECN2 attenuated the autophagy and inflammation of LPS-induced ATDC5 degeneration. (A) Western blot was employed to detect the expression of ATG14, VPS34 and GASP1. (B) The protein expression of ATG14, VPS34 and GASP1 were determined using ImageJ software, GAPDH was used as the internal control, respectively (n=3). (C) ATG14, VPS34 and GASP1 expression were determined by immunofluorescence staining (scale bar: 100μm). (DF) Average optical density was calculated by ImageJ software. (G) Western blot was employed to detect the expression of NLRP3, NLRC4, NLRP1 and AIM2. (H) The protein expression of NLRP3, NLRC4, NLRP1 and AIM2 were determined using ImageJ software, GAPDH was used as the internal control, respectively (n=3). (I) NLRP3, NLRC4, NLRP1 and AIM2 expression were determined by immunofluorescence staining (scale bar: 100μm). (JM) Average optical density was calculated by ImageJ software. All data represent mean ± SD. All in vitro experiments were repeated three times independently. * p < 0.05, ** p < 0.01, and *** p < 0.001.