Research Paper Volume 16, Issue 2 pp 1145—1160

Sesamin-mediated high expression of BECN2 ameliorates cartilage endplate degeneration by reducing autophagy and inflammation

class="figure-viewer-img"

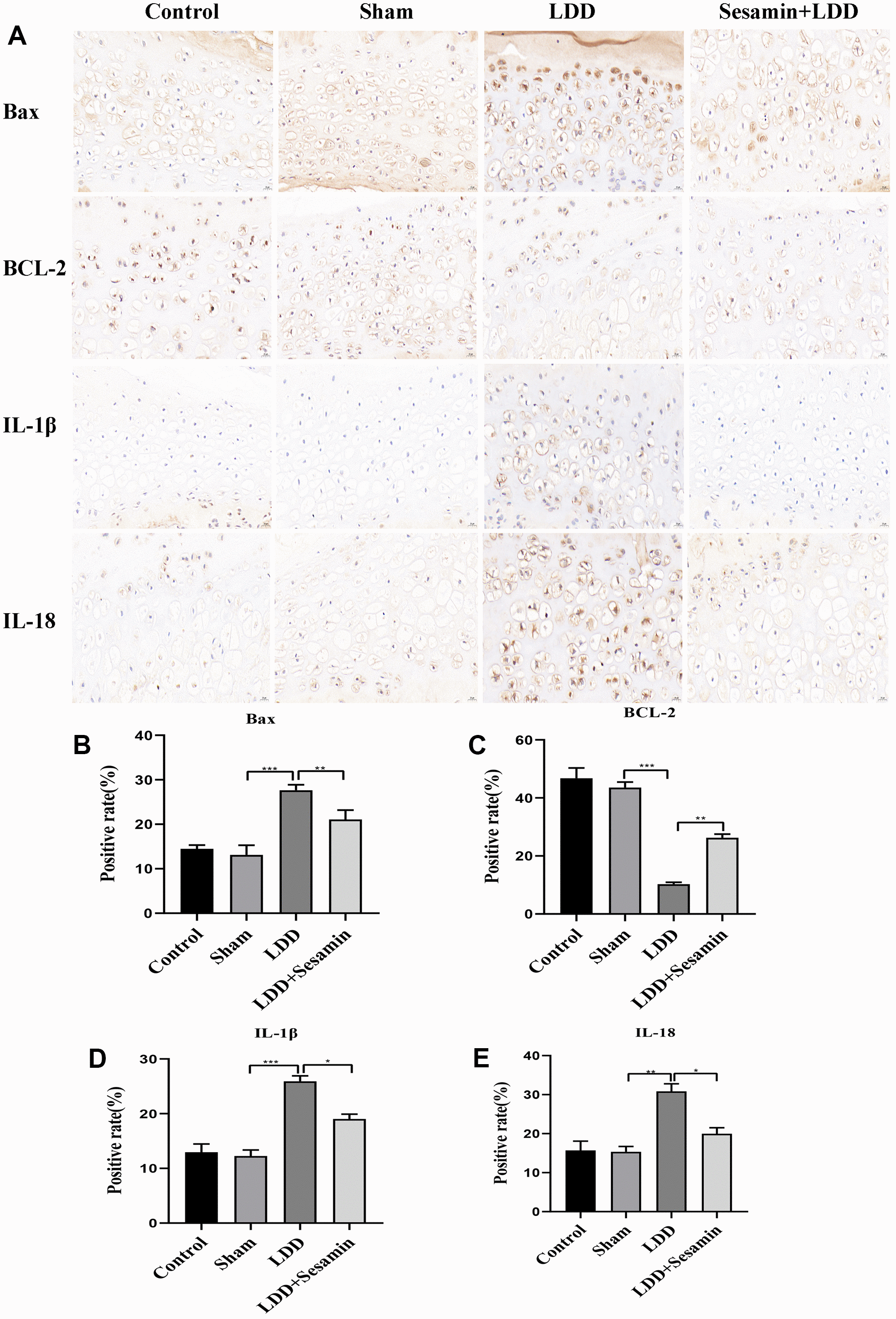
Figure 7. Apoptosis was inhibited by Sesamin treatment in puncture-induced rat model. (A) Bax, BCL-2, IL-1β and IL-18 were detected by immunohistochemistry (scale bar: 20 μm). (BE) Relative positive rates were calculated by ImageJ software. All data represent mean ± SD. Three independent samples were used for statistics in all in vivo experiments. * p < 0.05, ** p < 0.01, and *** p < 0.001.