Research Paper Volume 15, Issue 24 pp 15504—15524

Comprehensively prognostic and immunological analysis of VRK Serine/Threonine Kinase 1 in pan-cancer and identification in hepatocellular carcinoma

class="figure-viewer-img"

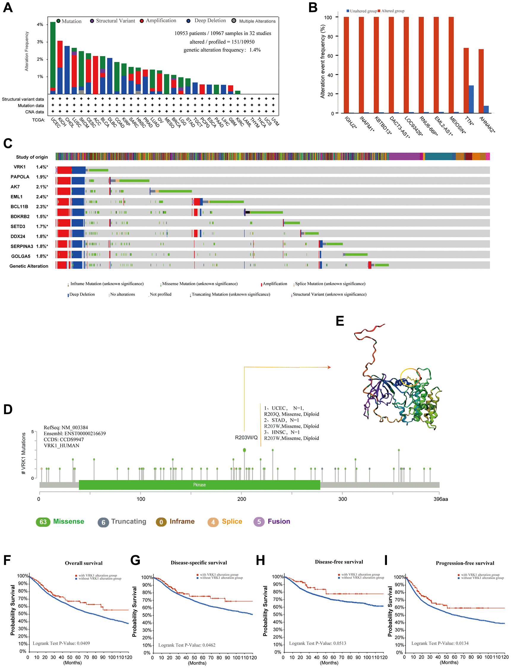
Figure 3. Mutation information of VRK1 in pan-cancer. (A) Histogram showing VRK1 alteration frequency and mutation type in various cancers. (B) Bar plot showing the frequencies of ten genes (IGHJ2, INAFM1, KBTBD13, DACT3-AS1, LOC93429, RNU6-66P, EML2-AS1, MEIOSIN, TTN, and AHNAK2) alteration cooccurrence with VRK1 alteration. (C) Waterfall plot showing the cooccurrence pattern of VRK1 alteration with genetic alterations of PAPOLA, AK7, EML1, BCL11B, BDKRB2, SETD3, DDX24, SERPINA3 and GOLGA5. (D) Mutation sites are displayed in the VRK1 structural domain. (E) The highest alteration frequency (R203W/Q) was displayed in the 3D structure of VRK1 (labeled in yellow). (FI) The possibility of a link between VRK1 mutation status and overall survival (F), disease-specific survival (G), disease-free survival (H), or progression-free survival (I).