Research Paper Volume 15, Issue 24 pp 15535—15556

Potential impact of cuproptosis-related genes on tumor immunity in esophageal carcinoma

class="figure-viewer-img"

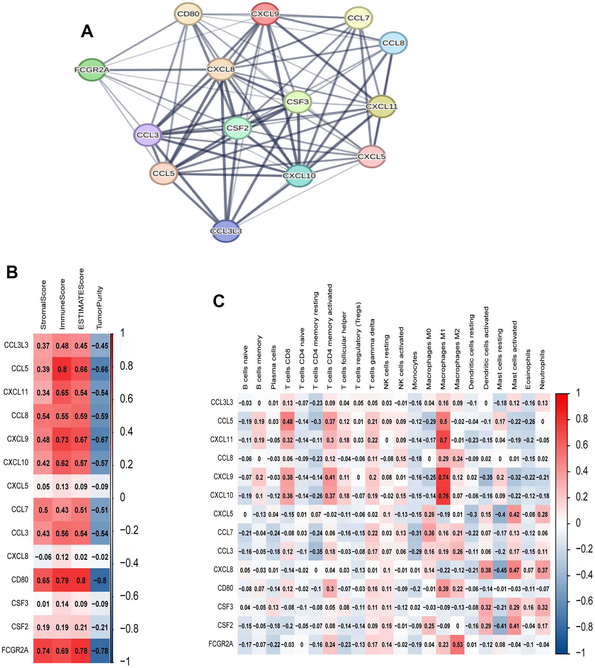
Figure 6. Analysis of 14 hub genes. (A) PPI network of hub genes. (B) Correlation between hub genes and ESTIMATE results. (C) Correlation between hub genes and immune cell expression (ssGSEA).