Research Paper Volume 16, Issue 2 pp 1192—1217

Gut microbial community and fecal metabolomic signatures in different types of osteoporosis animal models

class="figure-viewer-img"

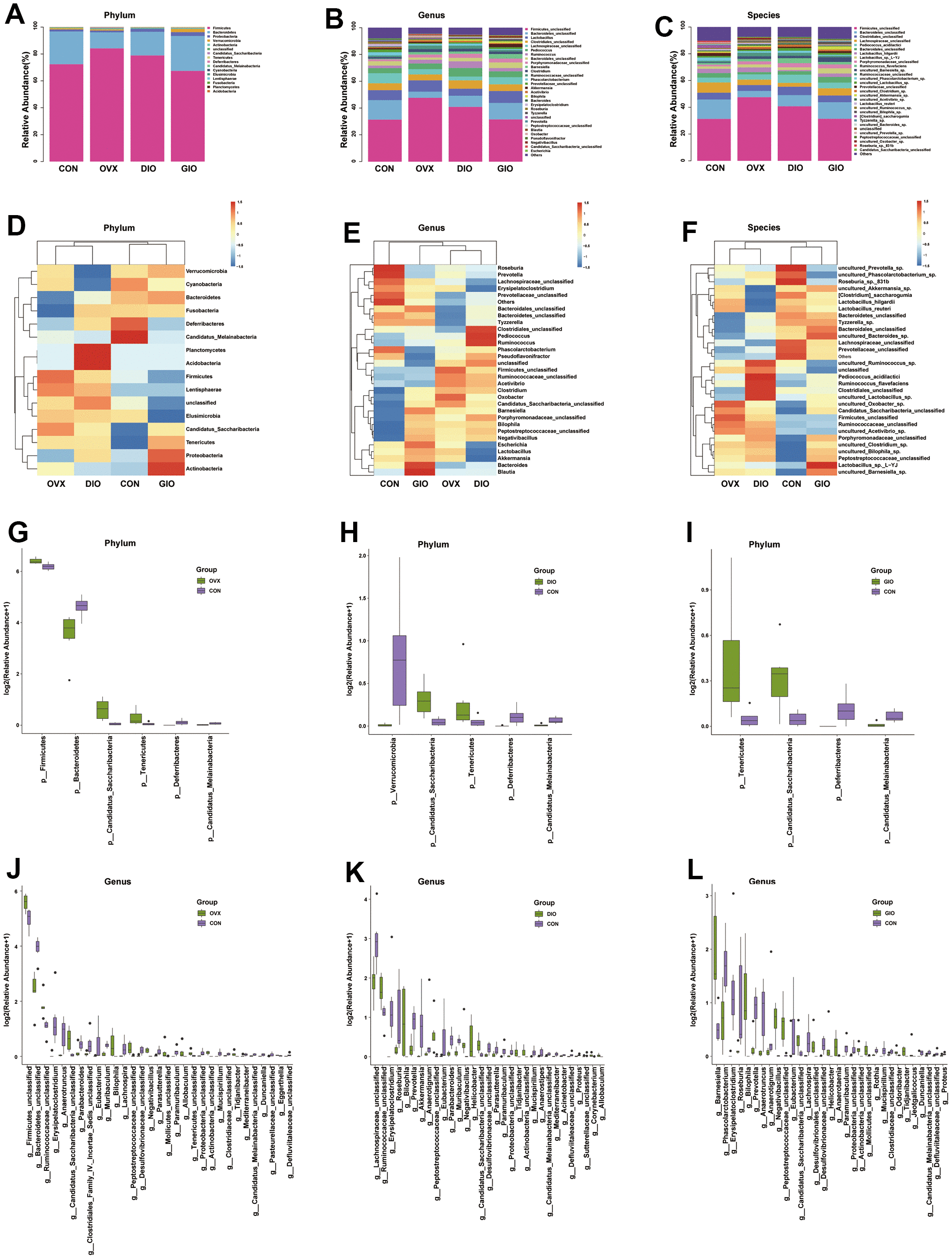
Figure 4. (AC) Stacked bar chart showing bacterial phylum, genus, and species in GM. (DF) Heat map showing bacterial phylum, genus, and species. (GI) Significant phylum-level GM differences. (JL) Significant genus-level GM differences; n = 6.