Research Paper Volume 15, Issue 24 pp 15599—15623

Unravelling diagnostic clusters and immune landscapes of cuproptosis patterns in intervertebral disc degeneration through dry and wet experiments

class="figure-viewer-img"

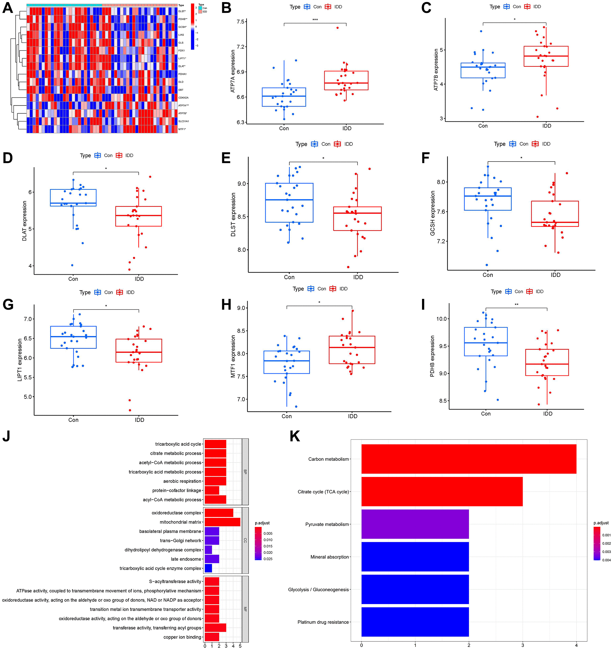
Figure 2. Identification of the 16 cuproptosis modulators in IDD. (A) Expression heat map of the 16 cuproptosis modulators in controls and IDD cases. (BI) Differential expression boxplots of 8 significant cuproptosis modulators identified between controls and IDD cases. (J, K) GO and KEGG enrichment analysis based on the 8 significant cuproptosis modulators. *p < 0.05, **p < 0.01, and ***p < 0.001.