Research Paper Volume 16, Issue 4 pp 3386—3403

Investigation on the mechanism of the combination of eremias multiocellata and cisplatin in reducing chemoresistance of gastric cancer based on in vitro and in vivo experiments

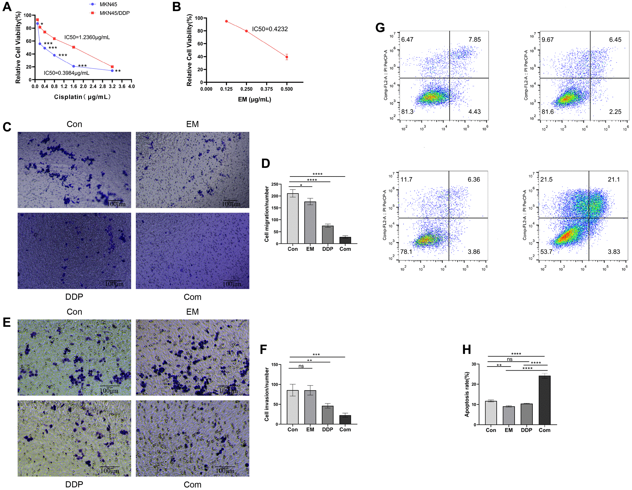
class="figure-viewer-img"

Figure 1. Effect of EM combined with DDP on MKN45/DDP resistant cells. (A) Impact of DDP on cell viability of MKN45 parental strain versus MKN45/DDP resistant strain. (B) Influence of EM on cell viability of MKN45/DDP resistant strain. (C, D) Affection of EM combined with DDP on the migration ability of MKN45/DDP cells. (E, F) Infection of EM combined with DDP on the invasion ability of MKN45/DDP cells. (G, H) Effect of EM combined with DDP on apoptosis of MKN45/DDP resistant cells. All experiments were reread three times, nsp > 0.05, *P < 0.05, **P < 0.01, ***P < 0.001, ****P < 0.0001.