Research Paper Volume 16, Issue 4 pp 3934—3954

Functional enrichment analysis reveals the involvement of DARS2 in multiple biological pathways and its potential as a therapeutic target in esophageal carcinoma

class="figure-viewer-img"

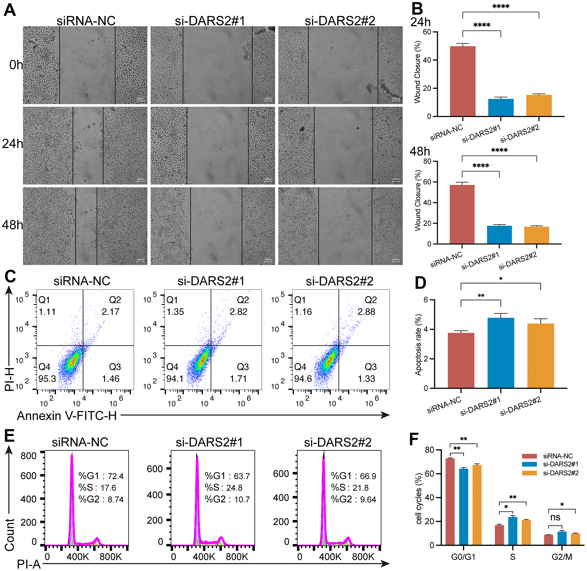
Figure 5. DARS2 knockdown affects wound healing, apoptosis and cell cycle in ESCA cells. (A, B) The analysis of wound healing in the present study revealed a significant reduction in wound healing rate upon downregulation of DARS2 expression. (C, D) Furthermore, the results demonstrated that downregulation of DARS2 expression significantly increased the number of apoptotic cells in the experimental group. (E, F) Flow cytometry analysis revealed a significant arrest of tumor cells in the S phase and G2/M phase in the experimental group compared to the control group. *p < 0.05; **p < 0.01; ***p < 0.001; ns, no significance.