Research Paper Volume 16, Issue 4 pp 3989—4013

Unlocking the potential of senescence-related gene signature as a diagnostic and prognostic biomarker in sepsis: insights from meta-analyses, single-cell RNA sequencing, and in vitro experiments

class="figure-viewer-img"

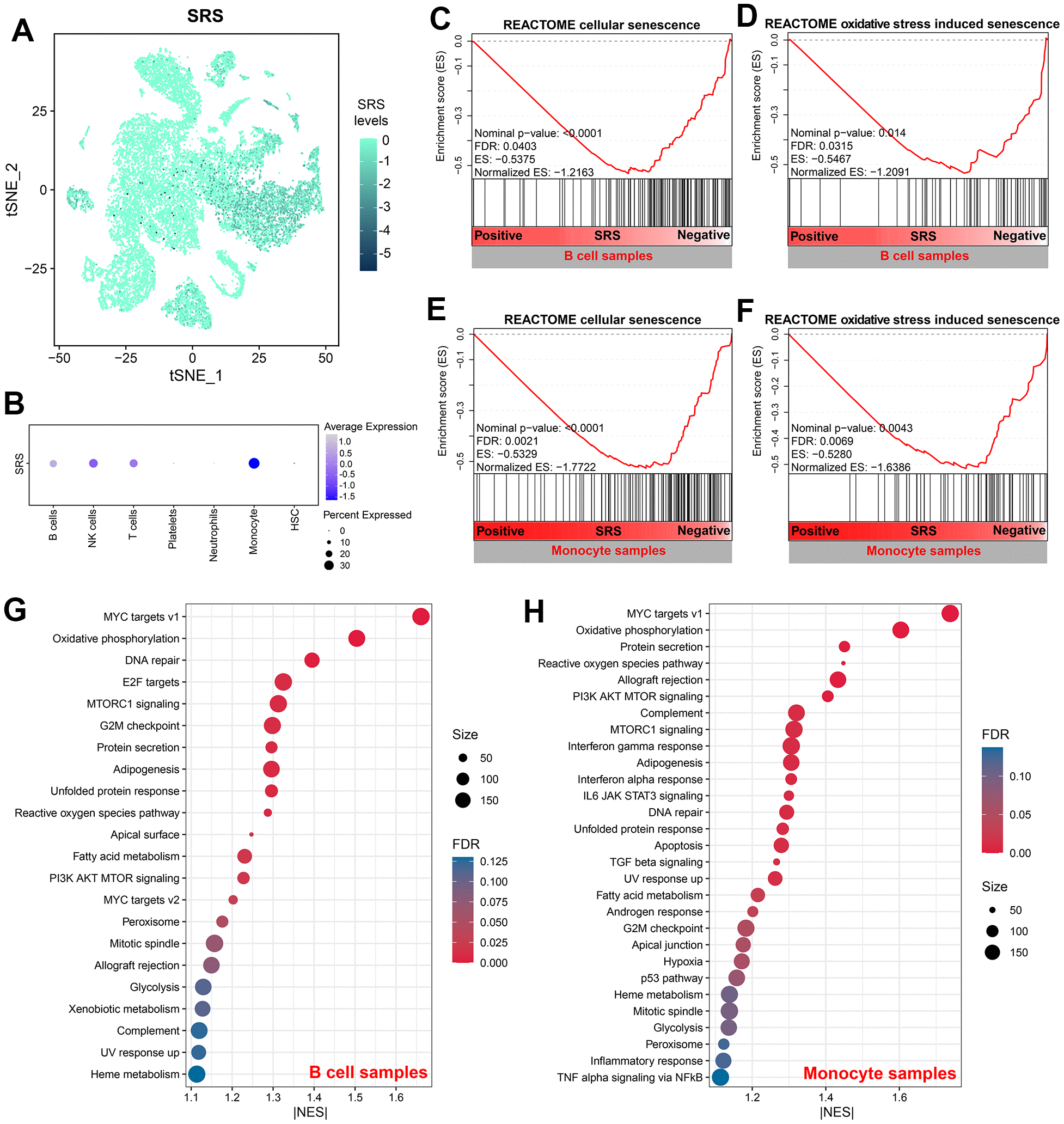
Figure 9. SRS was associated with cellular senescence in B cells and monocytes. (A) Distribution of SRS levels in cell samples isolated from sepsis subjects. (B) Levels of SRS in each cell type. (C, D) Negative association between SRS and cellular senescence (C) and oxidative stress-induced senescence (D) in B cells. (E, F) Negative association between SRS and cellular senescence (E) and oxidative stress-induced senescence (F) in monocytes. (G, H) Gene set enrichment analyses showing signaling pathways associated with SRS in B cells (G) and monocytes (H).