Research Paper Volume 16, Issue 6 pp 5163—5183

Novel histone acetylation-related lncRNA signature for predicting prognosis and tumor microenvironment in esophageal carcinoma

class="figure-viewer-img"

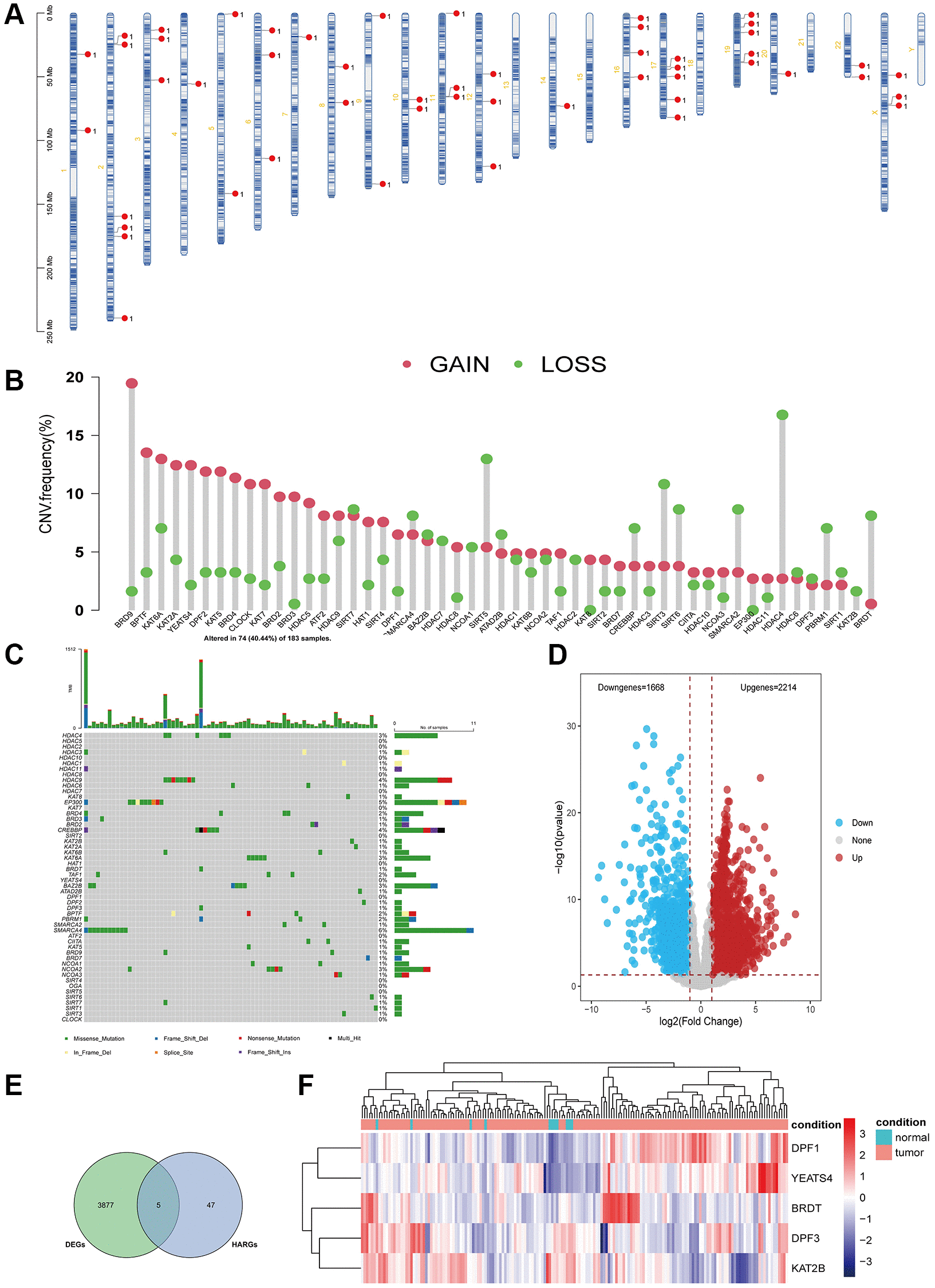
Figure 1. Genetic mutational landscape of HARGs in ESCA. (A) Chromosome distributions of HARGs. (B) The CNV mutation frequency of HARGs. (C) Somatic mutation spectrums of HARGs. (D) The volcano plot displayed down-regulated and up-regulated HARGs. (E) Venn diagram to identify 5 overlapping differentially expressed HARGs. (F) Heatmap shows 5 HARGs expression profiles among normal and ESCA samples.