Research Paper Volume 16, Issue 7 pp 5887—5904

Cordyceps sinensis extract protects against acute kidney injury by inhibiting perforin expression in NK cells via the STING/IRF3 pathway

class="figure-viewer-img"

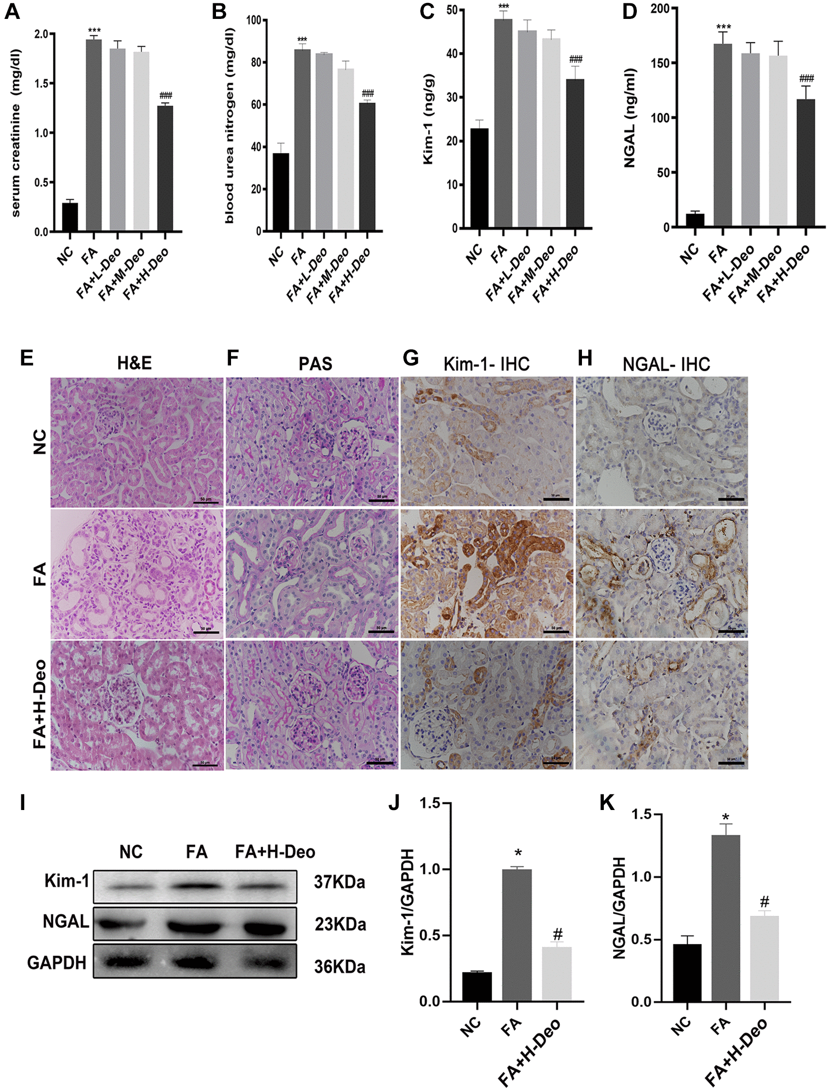
Figure 4. 2’-deoxyadenosine administration attenuated the development of FA-induced AKI in mice. (A, B) Renal function of all mice was assessed by SCr and BUN. (C, D) Kim-1 and NGAL results of the mice were measured by ELISA. (E, F) Representative H&E and PAS of renal tissues obtained from specimens in different group. (G, H) Expression of Kim-1 and NGAL was determined by IHC. (IK) Protein levels of NGAL and Kim-1 protein expression in the kidney were evaluated by western blot analysis. *P indicates a significant difference between the NC group and the FA group. #P represents the difference between the FA+Deo group and the FA group. P < 0.05. Values are shown as means ± SD from three independent experiments. Representative images are shown from a total of six animals per group.