Research Paper Volume 16, Issue 7 pp 5987—6007

Identification and validation of the biomarkers related to ferroptosis in calcium oxalate nephrolithiasis

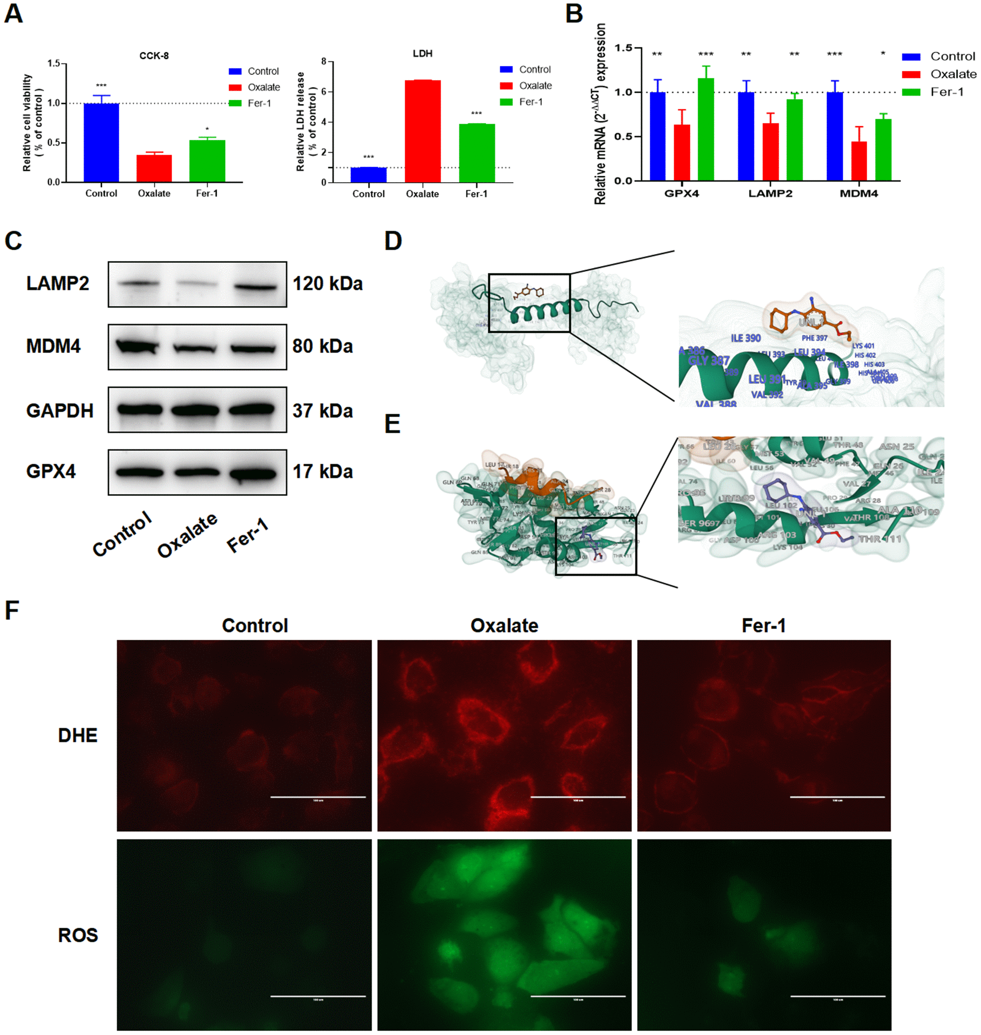
class="figure-viewer-img"

Figure 7. Fer-1 suppresses oxalate-induced cytotoxicity and LPO, as well as LAMP2 and MDM4 expression in oxalate-induced HK-2 cells. (A) Cell viability and LDH release after different treatment (mean ± SD, n = 3, *P < 0.05, ***P < 0.001). (B) qRT-PCR assays show GPX4, LAMP2, and MDM4 expression in HK-2 cells with different treatment (mean ± SD, n = 3, *P < 0.05, **P < 0.01, ***P < 0.001, compared with Oxalate group). (C) The LAMP2 and MDM4 protein expression of HK-2 cells in different groups. (D, E) Schematic diagram of Fer-1 docking with LAMP2 (D) and MDM4 (E). (F) Reactive oxygen species (ROS) generation in HK-2 cells was assessed using DHE and ROS staining (magnification×40; scale bar, 100 μm).