Research Paper Volume 16, Issue 10 pp 8524—8540

HAMP predicts a pivotal role in modulating the malignant behaviors of non-small cell lung cancer cells

class="figure-viewer-img"

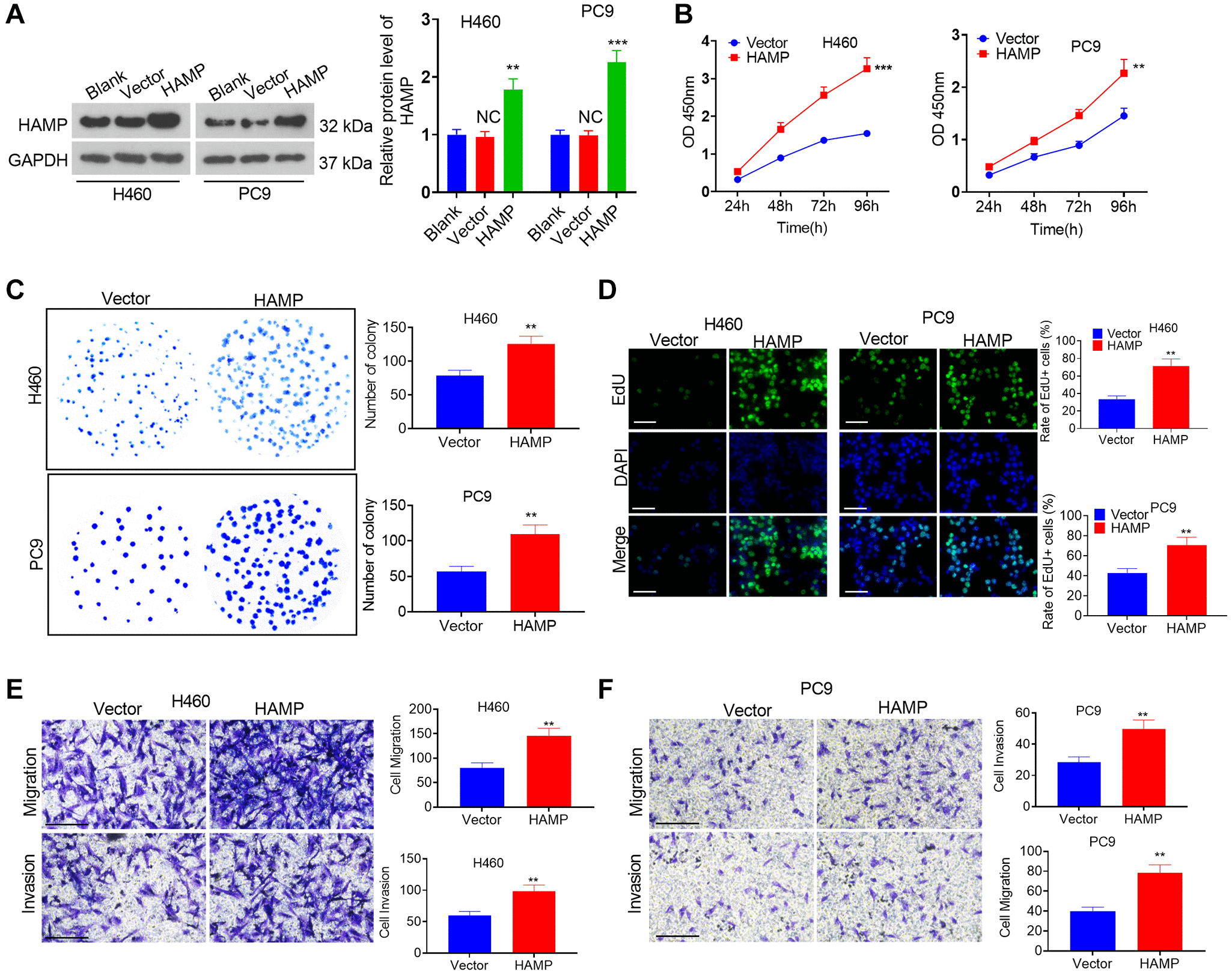
Figure 2. The influence of HAMP upregulation on NSCLC cell proliferation and invasion. (A) A cellular model for HAMP overexpression was developed in H460 and PC9 cells, and western blot analysis was carried out to evaluate HAMP protein levels. (B) Cell proliferation was assessed using a CCK-8 assay. (C) The ability of cells to form colonies was evaluated through a cell colony formation assay. (D) Cell proliferation was examined using an EdU staining assay. The scale bar is 50 μm. (E, F) Transwell assays were employed to evaluate the migratory and invasive properties of H460 and PC9 cells. Scale bar = 200 μm. NS P > 0.05 vs. blank, **P < 0.01, ***P < 0.001 vs. vector. n = 3.