Research Paper Volume 16, Issue 10 pp 8524—8540

HAMP predicts a pivotal role in modulating the malignant behaviors of non-small cell lung cancer cells

class="figure-viewer-img"

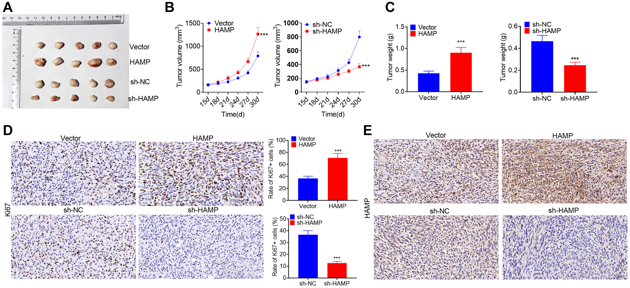
Figure 4. HAMP promoted NSCLC cell growth in vivo. HAMP-overexpressing and HAMP-knockdown cell models were used to construct NSCLC cell xenograft models. (A) Images of the tumors are shown. (B) Changes in tumor volume during the incubation days. (C) Tumor weights after the tumors were removed from the nude mice. (D) Ki67 staining was performed to evaluate cell proliferation. (E) IHC was used to detect HAMP in the tumor tissues. ***P < 0.001 vs. vector or sh-NC. n = 5.