Research Paper Volume 16, Issue 10 pp 8552—8571

Identification of a fatty acid metabolism-related gene signature to predict prognosis in stomach adenocarcinoma

class="figure-viewer-img"

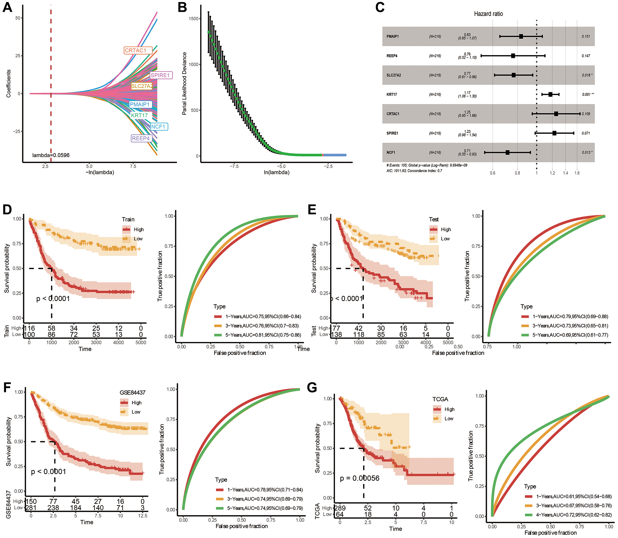
Figure 4. Construction and validation of a prognostic risk signature in TCGA-STAD based on hub FAM-related genes. (A) Lambda trajectory of differentially expressed genes. (B) Confidence interval under lambda. (C) Forest map of FAM-related hub genes. (D) ROC and K-M survival analysis of riskscore in GSE84437-train dataset. (E) ROC and K-M survival analysis of riskscore in GSE84437-test dataset. (F) ROC and K-M survival analysis of riskscore in TCGA dataset. (G) ROC and K-M survival analysis of riskscore in GSE84437 dataset.