Research Paper Volume 16, Issue 10 pp 8611—8629

A novel signature incorporating genes related to lipid metabolism and immune for prognostic and functional prediction of breast cancer

class="figure-viewer-img"

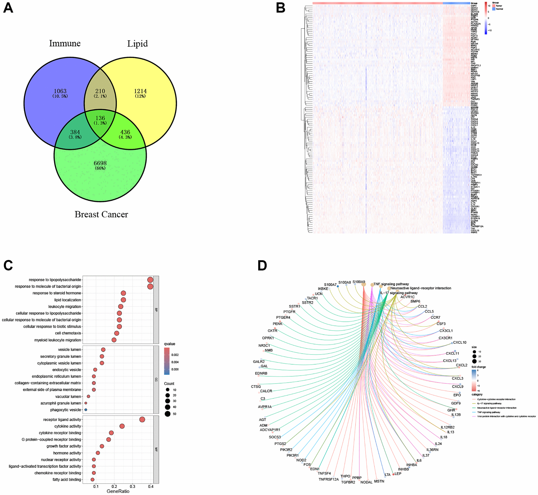
Figure 1. Exploration of immune-related and lipid metabolism-related DEGs. (A) Venn diagram shows the intersection of lipid metabolism and immune pathway gene sets with breast cancer DEGs. (B) The heatmap showed the difference of intersection gene expression level. (C) Gene ontology (GO) functional annotation. (D) KEGG pathway enrichment analysis of captured gene sets.