Research Paper Volume 16, Issue 10 pp 8822—8842

Inflammation-based lung adenocarcinoma molecular subtype identification and construction of an inflammation-related signature with bulk and single-cell RNA-seq data

class="figure-viewer-img"

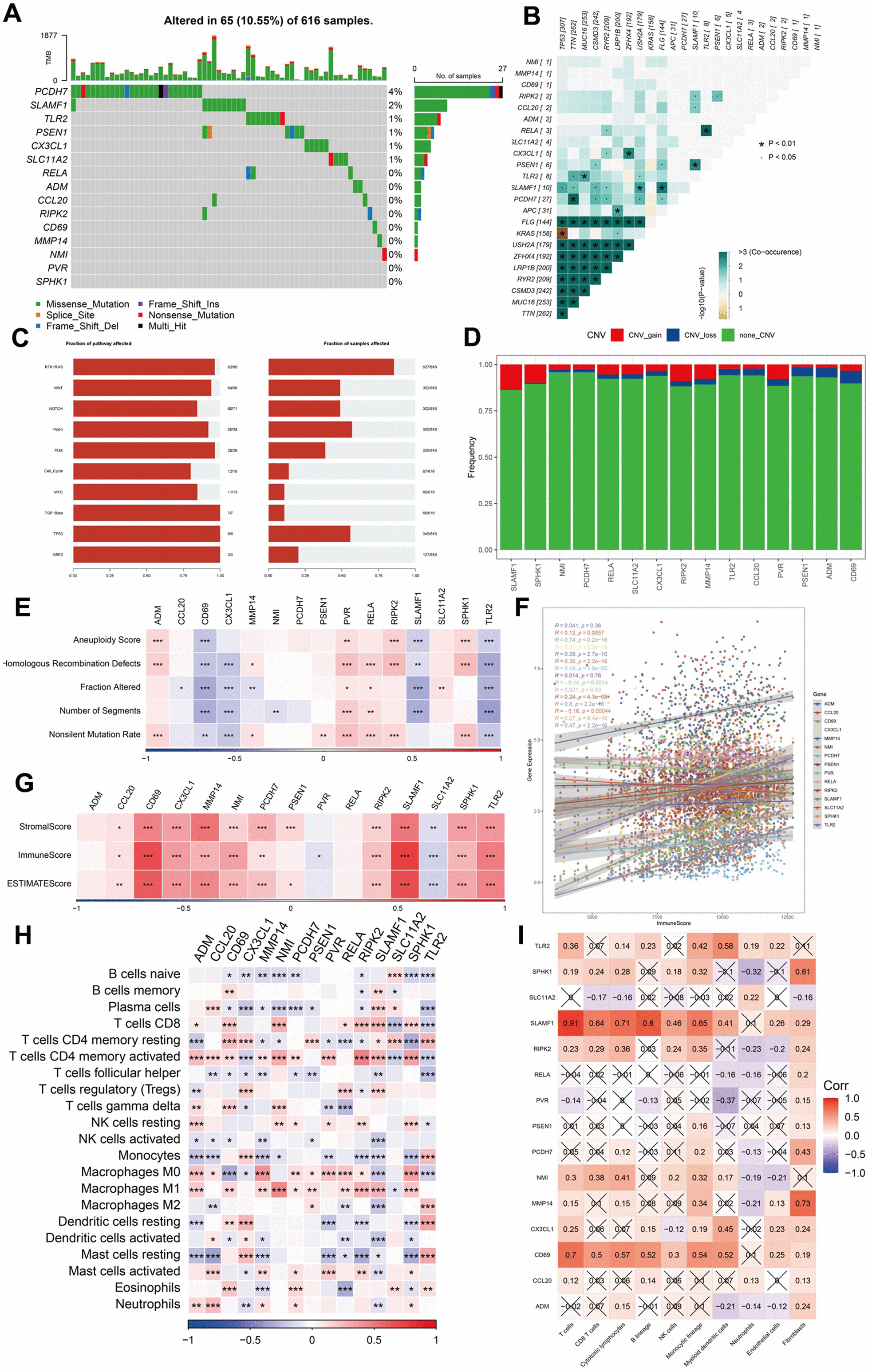
Figure 6. Analysis of mutation, immunity, and hub gene pathways. (AE) The correlation between the mutation status and hub genes. (FI) The features of immune cells and immune score based on the 15 hub genes. ***P <0.001, ****P < 0.0001.