Research Paper Volume 16, Issue 10 pp 9047—9071

Targeting PRKDC activates the efficacy of antitumor immunity while sensitizing to chemotherapy and targeted therapy in liver hepatocellular carcinoma

class="figure-viewer-img"

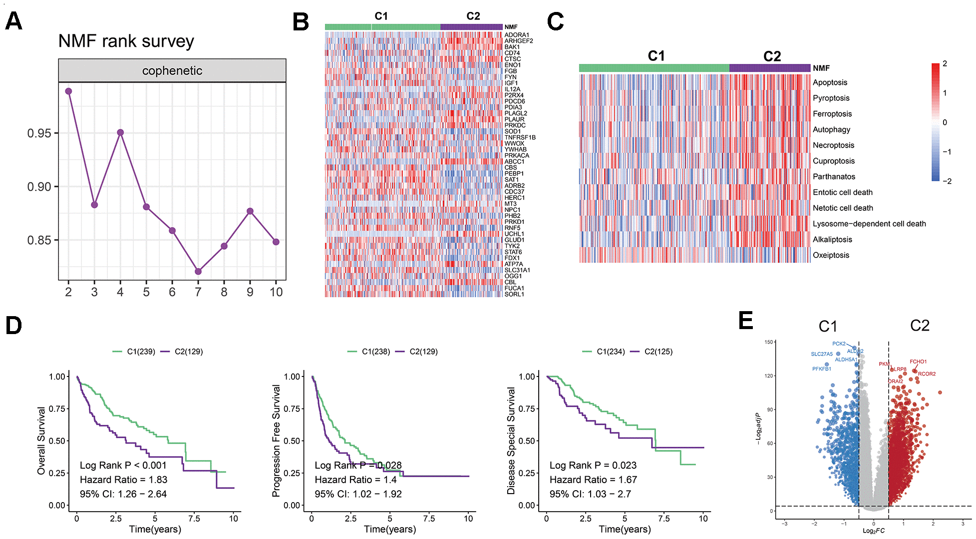
Figure 1. Establishment of a novel LIHC classification based on cell death-related genes. (A) LIHC patients were classified into two molecular groups using NMF algorithm. (B) Heatmap displays the expression of 45 selected PCD genes in the two groups. (C) Heatmap shows the enrichment scores of cell death patterns between the clusters. (D) Kaplan-Meier analysis reveals the overall survival, progression free survival rates, and disease-spatial survival for cluster 1 and 2 groups, demonstrating superior prognoses for patients in cluster 1 compared to those in cluster 2. (E) Volcano plot illustrates differentially expressed genes (DEGs) in the two clusters.