Research Paper Volume 16, Issue 10 pp 9106—9126

Defining three ferroptosis-based molecular subtypes and developing a prognostic risk model for high-grade serous ovarian cancer

class="figure-viewer-img"

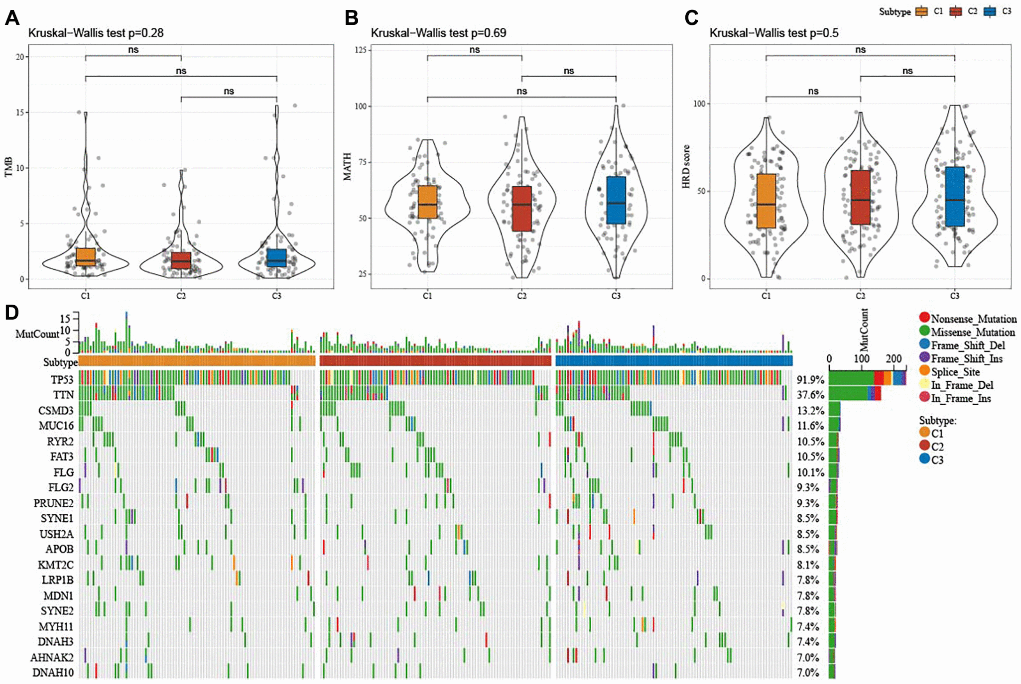
Figure 3. Mutation characteristics among ferroptosis-based subtypes in TCGA-OV cohort. (AC) Alterations of TMB, mutant-allele tumor heterogeneity, and homologous recombination defects in TCGA-OV cohort. (D) Mutation frequencies of top 20 somatic mutations in TCGA-OV cohort. ns represents P > 0.05.