Research Paper Volume 16, Issue 21 pp 13356—13370

LncRNA DANCR suppresses acute myocardial infarction in mice via mediating p-RXRA/TRAF2/NIK/IKK/NF-κB signaling pathway

class="figure-viewer-img"

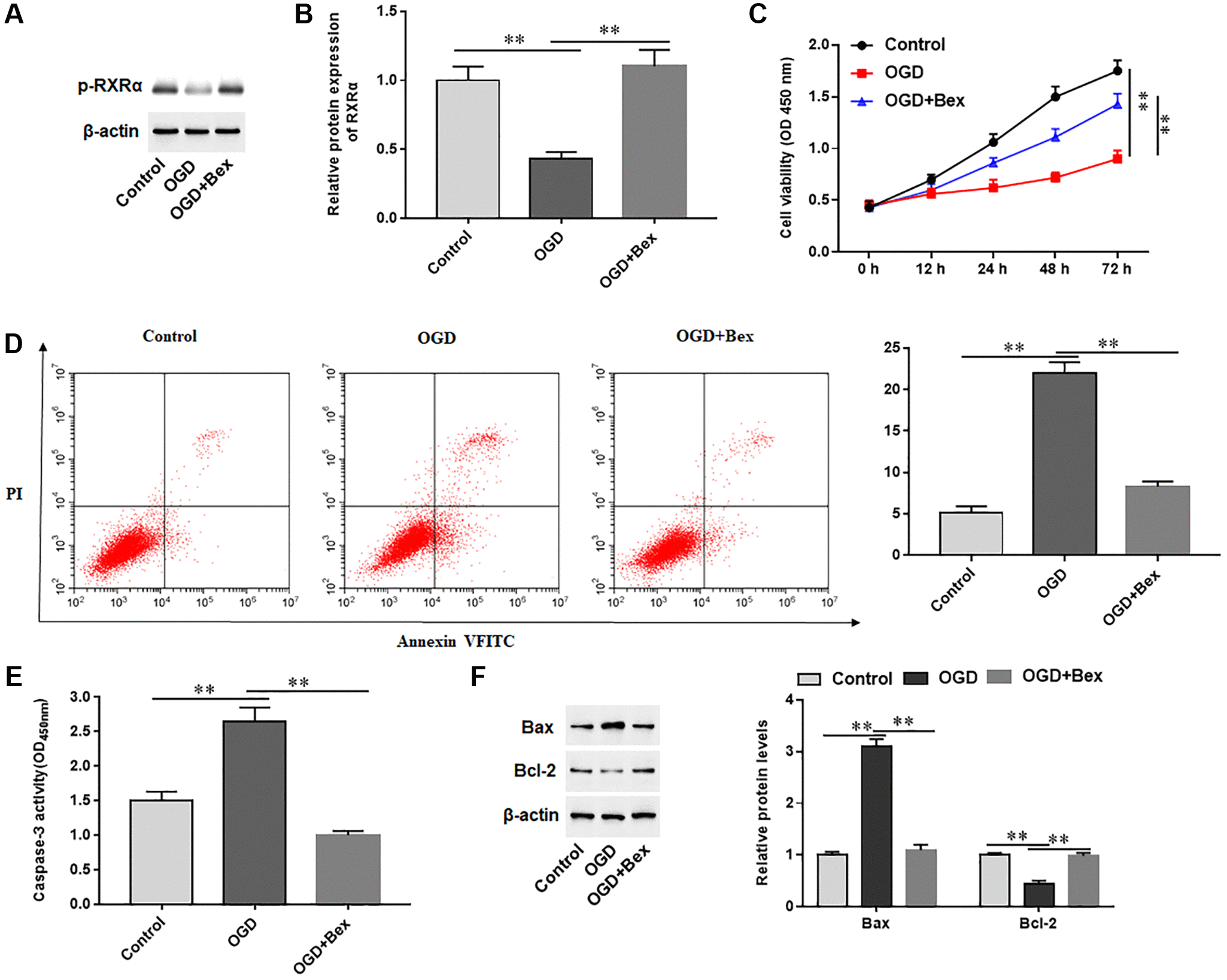
Figure 5. Effects of p-RXRA on cardiomyocytes treated with OGD. H9C2 cells were pretreated with Bex and treated with OGD. (A, B) The protein expression of p-RXRA was detected with Western blotting. (C) Cell viability was measured by using CCK-8. (D) Cell apoptosis was assessed by using Flow cytometry. (E) The activity of caspase-3 was assayed by ELISA. (F) Western blotting was used to detect the protein levels of Bcl-2 and Bax. *P < 0.05, **P < 0.01.