Research Paper Volume 16, Issue 21 pp 13252—13270

Anti-aging effect of extracellular vesicles from mesenchymal stromal cells on senescence-induced chondrocytes in osteoarthritis

class="figure-viewer-img"

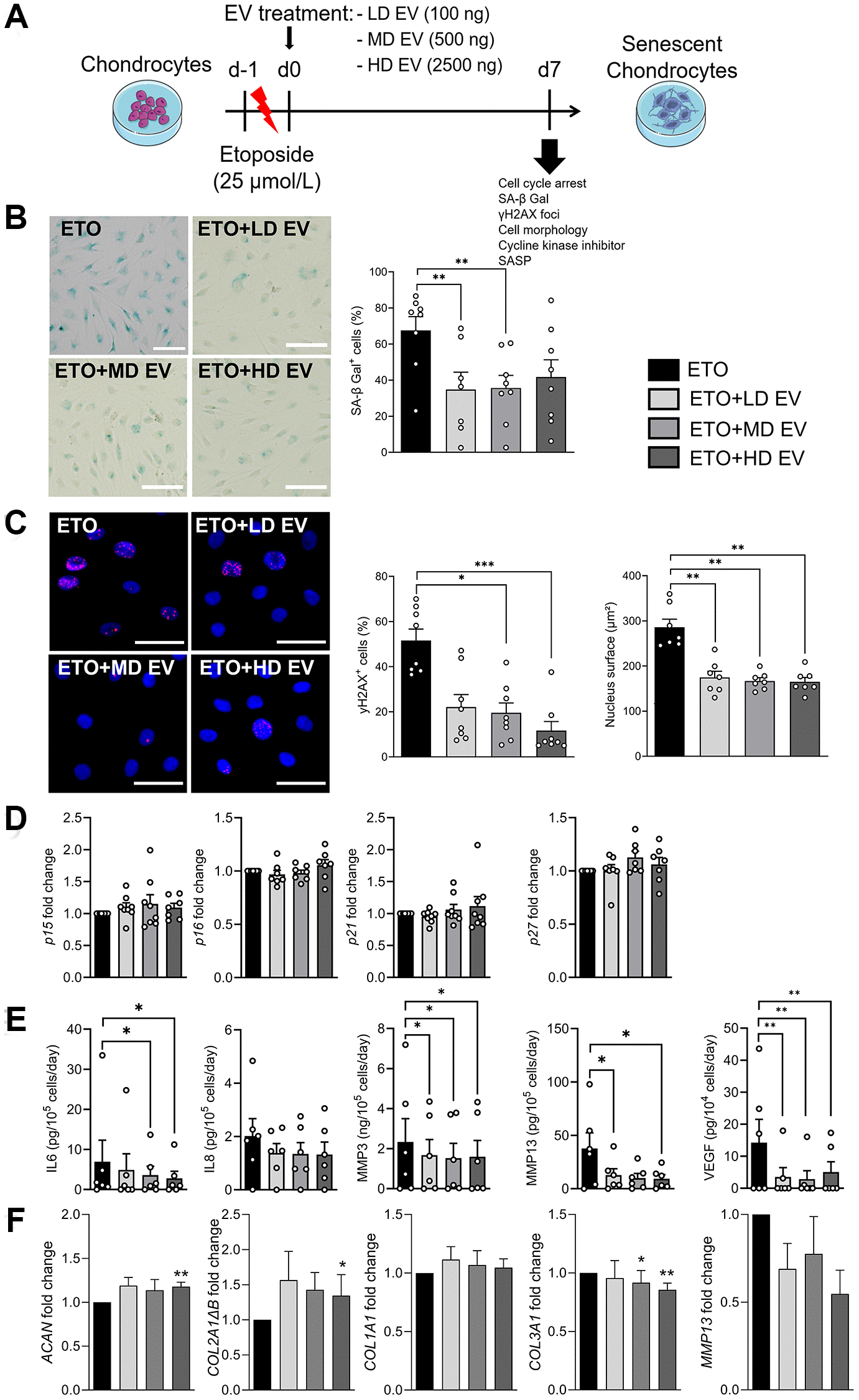
Figure 3. Senoprotective effect of extracellular vesicles from ASCs on etoposide-induced senescent chondrocytes. (A) Schematic workflow of etoposide (ETO)-treated human chondrocytes cultured with different doses of EVs isolated from ASCs: Low dose (LD), medium dose (MD) and high dose (HD). (B) Representative pictures of SA-β-Gal staining in human chondrocytes (left panel; bars: 50 µm) and percentage of SA-β-Gal positive cells (right panel) (n = 7, 8). (C) Representative pictures of γH2AX foci (red) in the nuclei (blue) of chondrocytes (left panel; bars: 50 µm). Percentage of cells with γH2AX foci in nuclei and quantification of nucleus surface (n = 7, 8) (right panels). (D) Relative expression of Cyclin-Dependent Kinase Inhibitors in chondrocytes (n = 6, 7). (E) Protein secretion in supernatants of ETO-treated chondrocytes quantified by ELISA (n = 6, 7). (F) Relative expression of markers in ETO-treated chondrocytes (n = 6). Data are shown as mean ± SEM. Statistical analysis used the Mann-Whitney test (B, C) or the Wilcoxon signed rank test (D, F) or the Wilcoxon matched pair signed rank test (E) for pair-wised comparisons versus the ETO group. *p < 0.05, **p < 0.01, ***p < 0.001.