Research Paper Volume 8, Issue 6 pp 1276—1285

ERP44 inhibits human lung cancer cell migration mainly via IP3R2

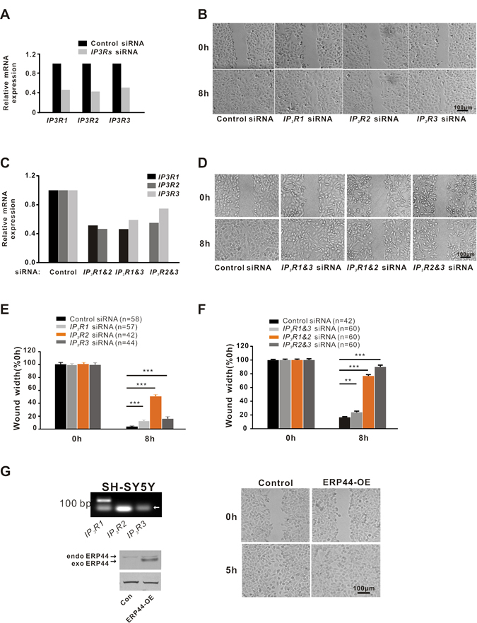
class="figure-viewer-img"

Figure 5. IP3R2 plays a dominant role in regulating A549 cell migration. (A) RT-PCR analysis for the three subtypes of IP3Rs expression in A549 cells with control or single IP3Rs siRNA. (B) Wound healing in A549 cells with control or single IP3Rs siRNA. (C) The interference efficiency detection in A549 cells with control or combined IP3Rs siRNA. (D) Wound healing in A549 cells with control or combined IP3Rs siRNA. (E) Statistical analysis of single IP3Rs siRNA affecting wound healing in A549 cells. (F) Statistical analysis of combined IP3Rs siRNA affecting wound healing in A549 cells. (G) Overexpression of ERP44 did not affect wound healing in SH-SY5Y cells. RT-PCR assay shows that IP3R1 is specifically expressed in SH-SY5Y cells (left-upper). The arrow indicates primer dimers. Western blotting detection of ERP44 in SH-SY5Y transfected with control or ERP44 overexpression adenovirus (left-lower). The arrows indicate endogenous and exogenous ERP44. Overexpression of ERP44 did not affect wound healing in SH-SY5Y cells (right).