Research Paper Volume 8, Issue 12 pp 3255—3271

Slm35 links mitochondrial stress response and longevity through TOR signaling pathway

class="figure-viewer-img"

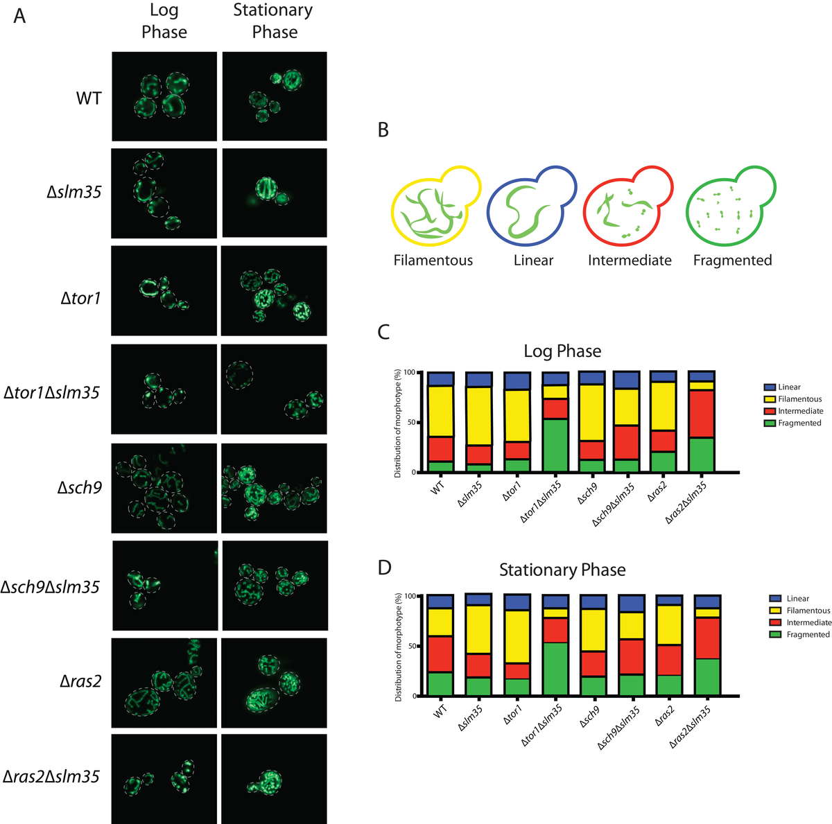
Figure 4. Slm35 and Tor1 or Ras2 are needed to maintain a filamentous mitochondrial network. (A) Cells of the indicated strains harboring a plasmid encoding a mitochondrial version of GFP were grown on SDC-URA medium for 14-16 hours (Log Phase) or 3 days (Stationary Phase) and analyzed by confocal laser scanning microscopy. (B) The analyzed images allowed the identification of four distinct morphotypes represented here. (C, D) Qualitative analysis of the images presented in A as described in Materials and Methods. Log phase WT n=364; ∆slm35 n=340, ∆tor1 n=346, ∆sch9 n=360, ∆ras2 n=368, ∆tor1 ∆slm35 n=350, ∆sch9 ∆slm35 n=352, ∆ras2 ∆slm35 n=362). Stationary phase (WT n=350; ∆slm35 n=344, ∆tor1 n=349, ∆sch9 n=367, ∆ras2 n=366, ∆tor1 ∆slm35 n=353, ∆sch9 ∆slm35 n=274, ∆ras2 ∆slm35 n=365).