Research Paper Volume 10, Issue 5 pp 1053—1072

Deacetylation of metabolic enzymes by Sirt2 modulates pyruvate homeostasis to extend insect lifespan

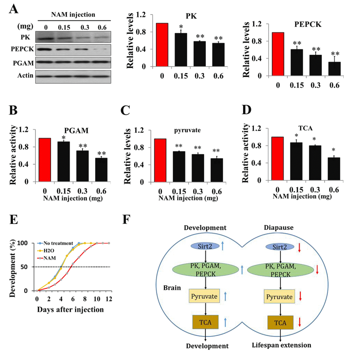
class="figure-viewer-img"

Figure 6. Acetylation negatively regulates pyruvate homeostasis to lifespan extension and a schematic of the regulation of development or diapause by Sirt2-mediated changes in metabolic activity. (A) Protein levels of PK, PEPCK, and PGAM in response to an injection of Sirt2 inhibitor NAM in vivo. Day-1 nondiapause-destined pupae were injected with NAM and the brains were dissected 48 h after injection. Proteins from pupal brains were extracted and detected with corresponding antibodies. Protein bands were quantified using ImageJ software and normalized to the levels of H. armigera actin (5 μg). (B) PGAM activity in response to an injection of NAM. (C) Changes of pyruvate levels in response to an injection of Sirt2 inhibitor NAM. (D) Changes of TCA cycle activity in response to an injection of inhibitor NAM. Day-1 nondiapause-destined pupae were injected with NAM and the brains were dissected 48 h after injection. Proteins from pupal brains were extracted. Pyruvate levels and enzymes activity was measured and normalized against total protein levels. (E) Developmental delay caused by NAM injection. Day-1 nondiapause-destined pupae were injected with NAM (0.6 mg). No treatment, n=60; H2O, n=60; NAM, n=60. Developmental delay was determined by examining the location of the pupal stemmata. Each point represents the means±S.D. of three independent replicates. *, p<0.05; **, p<0.01 (determined by independent t-test). (F) In nondiapause-destined pupal brain, high Sirt2 levels caused high levels of PK, PEPCK and high PGAM activity, which stimulated pyruvate generation, leading to high TCA cycle activity for development, whereas in diapause-destined individuals, low Sirt2 levels decreased the protein levels and activities of metabolic enzymes, resulting in reduced pyruvate synthesis, low metabolic activity, and induced development arrest.