Research Paper Volume 10, Issue 8 pp 2170—2189

Exposure to Zinc oxide nanoparticles during pregnancy induces oocyte DNA damage and affects ovarian reserve of mouse offspring

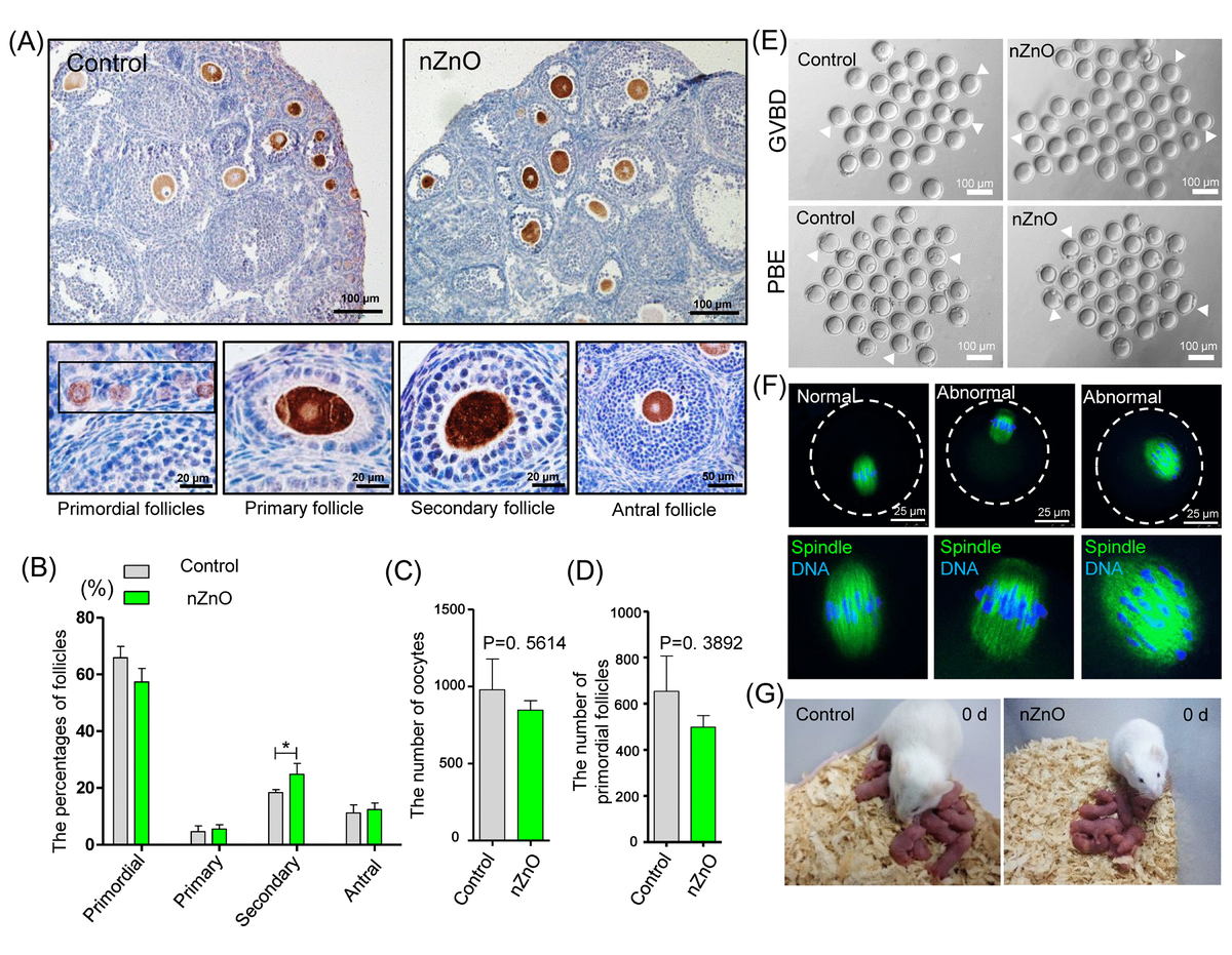
class="figure-viewer-img"

Figure 6. nZnO expose alters follicle dynamics in 21 dpp ovaries. (A) Identification of different type of follicles with immunohistochemistry of MVH positive oocytes in 21 dpp ovaries. (B) Percentage of different type of follicles in the same ovaries of (A). (C-D) Number of oocytes and PFs in the same ovaries of (A). (E) Representative images of GVBD and PBE. (F) Meiotic spindle morphologies in MI oocytes. (G) Representative morphologies of second filial generation.