Research Paper Volume 10, Issue 10 pp 2695—2708

Role of alternative splicing of VEGF-A in the development of atherosclerosis

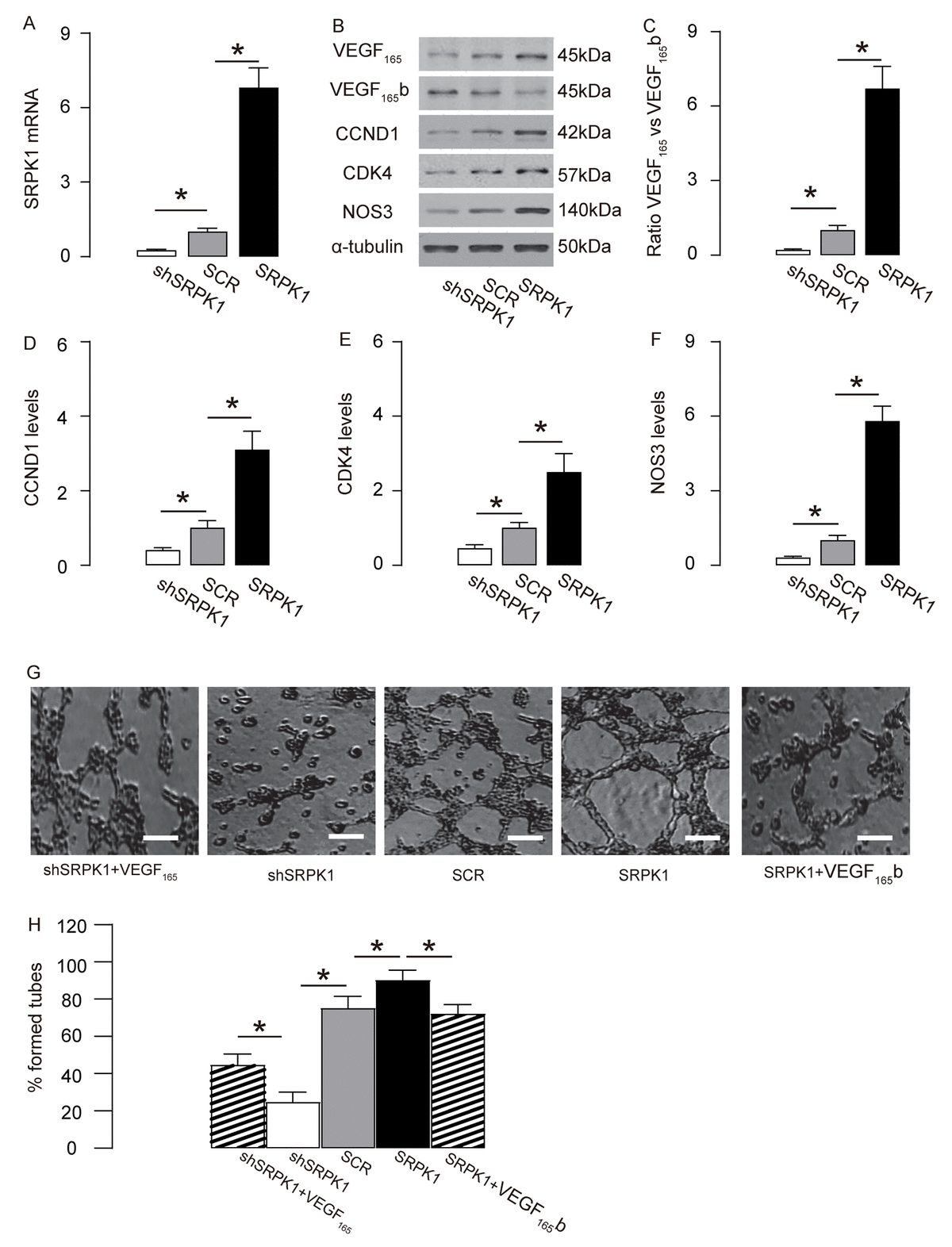
class="figure-viewer-img"

Figure 5. SRPK1 promotes AEC proliferation through increasing pro-angiogenic splicing of VEGF-A in vitro. (A) RT-qPCR for SRPK1 in shSRPK1, or SCR, or SRPK1- transfected MS1 cells. (B) Representative western blots of SRPK1-modified MS1 cells. (C-F) Quantification of ratio of VEGF165 versus VEGF165b (C), CCND1 (D), CDK4 (E) and NOS3 (F) protein levels in SRPK1-modified MS1 cells. (G-H) Tube formation assay using SRPK1/VEGF165/VEGF165b -modified MS1 cells, shown by representative images (G), and by quantification (H). *p<0.05. N=5. Scale bars are 50µm.