Research Paper Volume 10, Issue 10 pp 2855—2873

The mitomiR/Bcl-2 axis affects mitochondrial function and autophagic vacuole formation in senescent endothelial cells

class="figure-viewer-img"

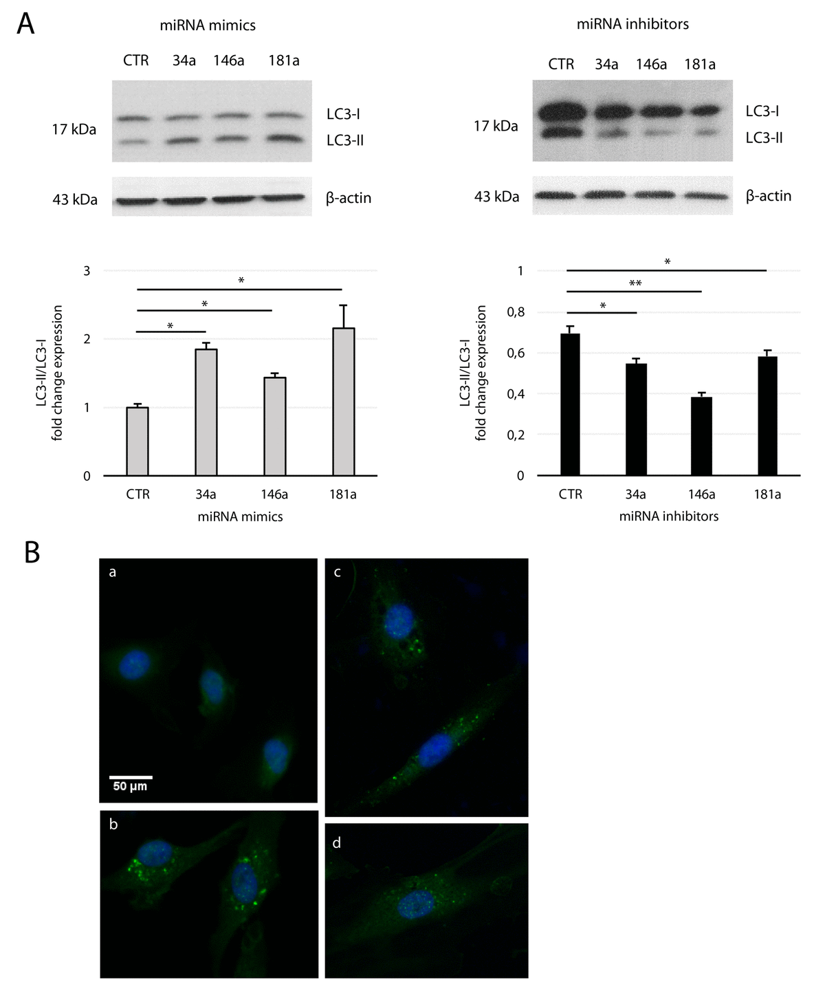
Figure 5. Effect of mitomiRs on LC3 regulation in HUVECs. (A) Western blot and densitometric analysis of LC3-II/LC3-I ratio fold change in yHUVECs (left) and sHUVECs (right) transfected with miRNA (miR-34a, miR-146a and miR-181a) mimics and inhibitors, respectively. Data were normalized to β-actin. Data are mean ± SD of three independent experiments. * t-test p < 0.05; ** t-test p < 0.01. (B) Representative immunofluorescence of yHUVECs transfected with CTR (a) or miRNA mimics miR-34a (b), miR-146a (c), miR-181a (d), using LC3 antibody (green fluorescence). Nuclear DNA was labelled with HOECHST (blue).