Research Paper Volume 10, Issue 11 pp 3308—3326

ZNF185 is a p53 target gene following DNA damage

class="figure-viewer-img"

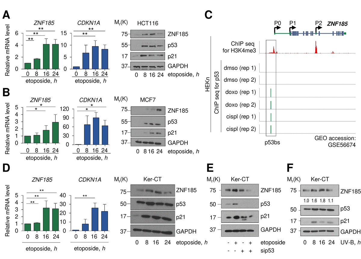
Figure 2. ZNF185 is up-regulated upon DNA damage. (A) qPCR analysis of ZNF185 and CDKN1A mRNA levels in HCT116 after 25 µM etoposide treatment. **P<0.01. Western blot shows ZNF185, p53, and p21 levels. (B) qPCR analysis of ZNF185 and CDKN1A mRNA levels in MCF7 after 25 µM etoposide treatment. Western blot shows ZNF185, p53, and p21 levels. *P<0.05 (C) Genomic locus of ZNF185 showing the promoter region with H3K4me3 and p53 ChIP-seq signals after HEKn treatment with either DMSO, doxorubicin, or cisplatin. (D) qPCR analysis of ZNF185 and CDKN1A mRNA levels in Ker-CT after 100 µM etoposide treatment. **P 0.05, n=3 (for ZNF185) and n=2 (for CDKN1A). Western blot shows ZNF185, p53, and p21 levels. (E) Western blot analysis of ZNF185, p53, and p21 levels after 100 µM etoposide treatment and p53 knock-down in Ker-CT cells. (F) Western blot analysis of ZNF185, p53, and p21 levels after 10 mJ.cm-2 UV-B treatment in Ker-CT cells for indicated times. Densitometry values of ZNF185 expression levels, normalized to GAPDH level, are shown.