Research Paper Volume 10, Issue 11 pp 3353—3370

LOC134466 methylation promotes oncogenesis of endometrial carcinoma through LOC134466/hsa-miR-196a-5p/TAC1 axis

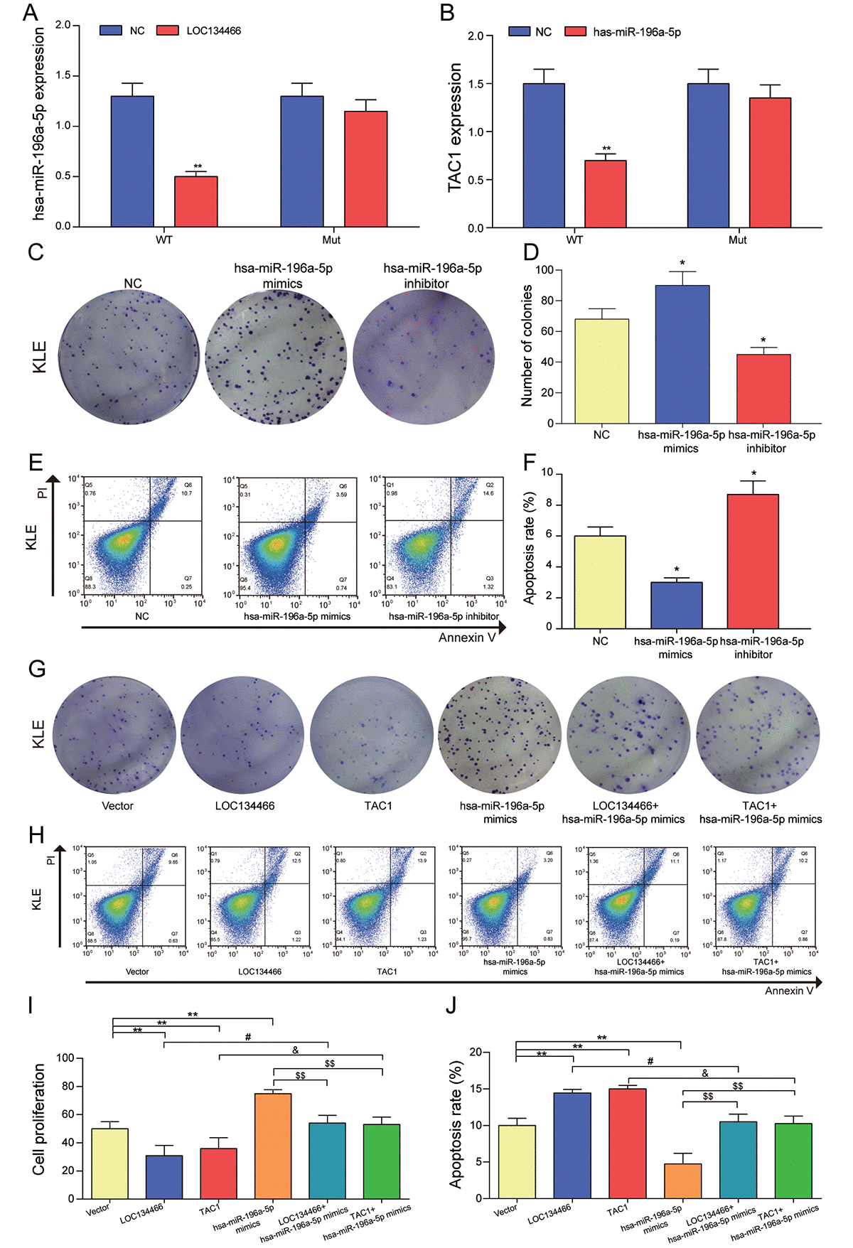
class="figure-viewer-img"

Figure 10. The relationship among LOC134466, hsa-miR-196a-5p and TAC1, and the effects of hsa-miR-196a-5p on cell proliferation and apoptosis. (A) The effect of LOC134466 on hsa-miR-196a-5p expression was determined by dual-luciferase reporter gene assay. (B) The effects of hsa-miR-196a-5p on TAC1 expression was determined by dual-luciferase reporter gene assay. (C-D) The effects of hsa-miR-196a-5p on cell proliferation were assessed by colony formation assay. (E-F) The effects of hsa-miR-196a-5p on cell apoptosis was assessed by Annexin V/PI double staining and apoptosis rates were calculated. (G) The effect of LOC134466/hsa-mir-196a-5p/TAC1 axis on EC was analyzed by plate clone formation assay. (H-J) The roles of LOC134466/hsa-miR-196a-5p/TAC1 axis on cell apoptosis and cell proliferation were determined by Annexin V/PI double staining and colony formation assay respectively. *P<0.05, **P<0.01, compared with vector group. #P<0.05, compared with LOC134466 group, &P<0.05 compared with TAC1 group, $$P<0.01 compared with hsa-miR-196a-5p group.