Research Paper Volume 11, Issue 2 pp 523—535

lncRNA-ES3/miR-34c-5p/BMF axis is involved in regulating high-glucose-induced calcification/senescence of VSMCs

class="figure-viewer-img"

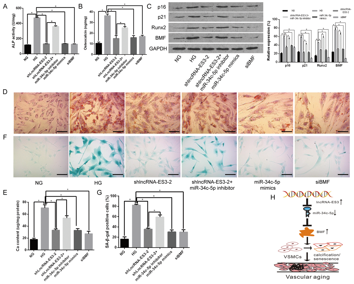
Figure 5. miR-34c-5p inhibited whereas lncRNA-ES3 and BMF promoted the calcification/senescence of HA-VSMCs. (A and B) The ALP activity and OC secretion were detected in HA-VSMCs with different treatment, respectively. (C) Representative images of Western blot analyses of p16, p21, Runx2, and BMF in HA-VSMCs with different treatment are shown. (D and E) Alizarin Red S staining showed the mineralized nodules in HA-VSMCs, and the calcium content was extracted with cetylpyridinium chloride and quantified by spectrophotometry. Representative pictures are shown and the scale bar is 100 μm. (F and G) SA-β-gal staining showed the senescent cells of HA-VSMCs with different treatment, and the quantification of SA-β-gal-stained positive cells is shown. Representative pictures are shown and the scale bar is 100 μm. (H) The model proposed to explain the mechanism of miR-34c-5p in inhibiting VSMC calcification/senescence is shown. Herein, lncRNA-ES3 inhibits miR-34c-5p expression, enhances the expression of BMF, and finally promotes calcification/senescence of VSMCs. The data are expressed as mean ± SD, n=3, *p<0.05. NG: normal glucose; HG: high glucose; NC: negative control.