Research Paper Volume 11, Issue 2 pp 549—572

S100A13 promotes senescence-associated secretory phenotype and cellular senescence via modulation of non-classical secretion of IL-1α

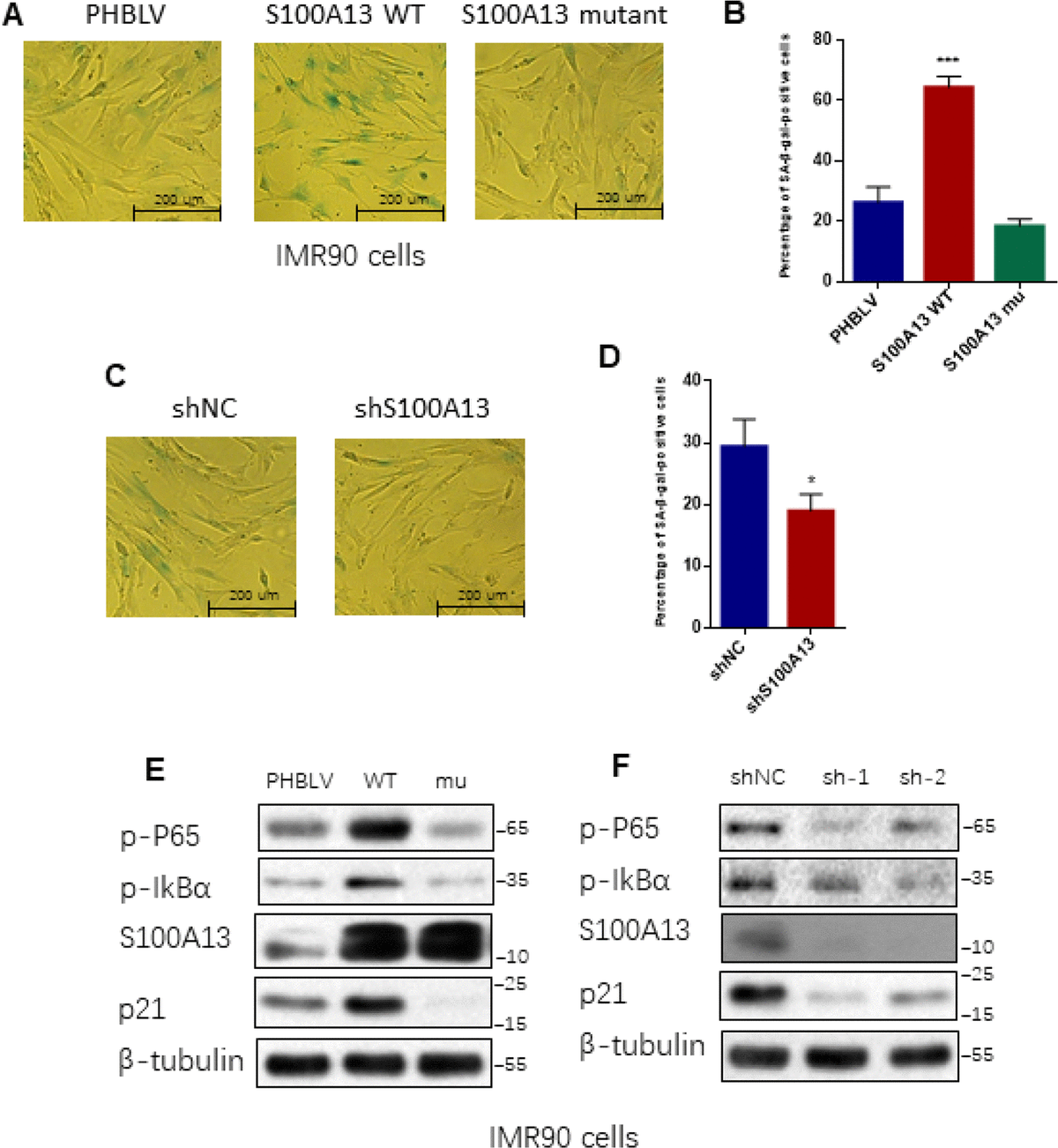
class="figure-viewer-img"

Figure 5. S100A13 overexpression promotes, whereas S100A13 knockdown delays replicative cellular senescence in IMR90 cells. (AD) 36PD normal IMR90 cells were infected with (A) PHBLV, wild type S100A13, S100A13 mutant, or (C) shRNA empty vector (shNC), shRNA#2 against S100A13, respectively, then cultured the infected-cells to 40PD. Cells were then stained for SA-β-gal activity (A and C). The percentages of cells positive for SA-β-gal were calculated and graphed (B and D) (n=3). Error bars represent means ± SD from three independent experiments. *P < 0.05, **P < 0.01, ***P < 0.005. (E and F) The indicated proteins extracted from above samples were detected by western blot.