Research Paper Volume 11, Issue 10 pp 3041—3054

LncRNA HMMR-AS1 promotes proliferation and metastasis of lung adenocarcinoma by regulating MiR-138/sirt6 axis

class="figure-viewer-img"

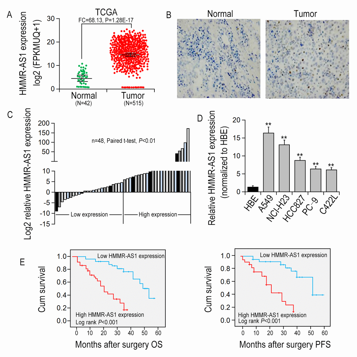
Figure 1. HMMR-AS1 overexpression is associated with poor prognosis. (A) Relative expression of HMMR-AS1 was analyzed by TCGA data. (B) HMMR-AS1 expressions in LUAD tissues and the adjacent para-carcinoma tissues were detected by in situ hybridization. (C) HMMR-AS1 expression in LUAD tissues was analyzed by qRT-PCR (n=48). (D) HMMR-AS1 expression in LUAD and HBE cells analyzed by qRT-PCR analysis. (E, F). Kaplan-Meier OS and DFS curves of patients with different HMMR-AS1 expression levels were plotted by the Kaplan-Meier method. *P < 0.05, **P < 0.01.