Priority Research Paper Volume 11, Issue 10 pp 2916—2948

Telomerase gene therapy ameliorates the effects of neurodegeneration associated to short telomeres in mice

class="figure-viewer-img"

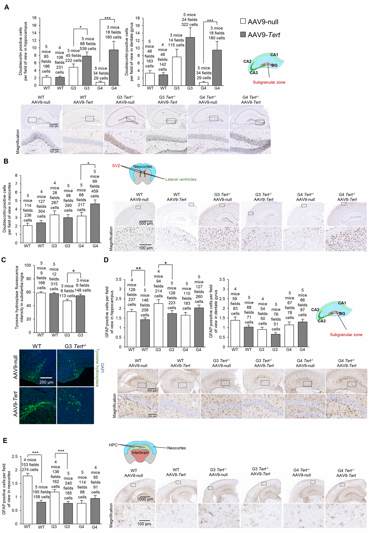
Figure 6. Treatment with AAV9-Tert results in more neurogenesis and less inflammation in the brain. (A-B) Quantification and representative images of the histopathology for doublecortin in the hippocampus (A), dentate gyrus (A), and neocortex (B). (C) Immunofluorescence of tyrosine hydroxylase in the substantia nigra. (D-E) Quantification and representative images of the histopathology for glial fibrillary acidic protein (GFAP) in the hippocampus (D), dentate gyrus (D), and (E) neocortex. Data represent the mean ±SE of analyzed mice within each group. The number of mice analyzed per group is indicated. The t-test was used for statistical analysis. *p<0.05; **p<0.01; ***p<0.001.