Research Paper Volume 11, Issue 15 pp 5300—5318

Exosomes derived from microRNA-199a-overexpressing mesenchymal stem cells inhibit glioma progression by down-regulating AGAP2

class="figure-viewer-img"

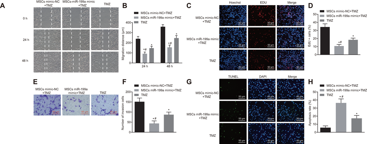
Figure 9. Combination of miR-199a and hMSCs delivering miR-199a enhances the chemosensitivity of glioma cells to TMZ. (AB) the migration ability of U251 cells, assessed by scratch test (Scale bar = 100 μM). (CD) the invasive ability of U251 cells, measured by Transwell assay (Scale bar = 50 μM). (EF) the proliferation ability of U251 cells, evaluated by EdU assay. (GH) the glioma cell apoptosis, detected by TUNEL staining (Scale bar = 50 μM). * p < 0.05 compared with the mimic-NC + TMZ group; # p < 0.05 compared with the TMZ group. The results were measurement data, presented as mean ± standard deviation. Paired t-test was used for the analysis. The experiment was repeated three times. TMZ, cells treated with Temozolomide; mimic-NC + TMZ, cells treated with mimic-negative control and Temozolomide; miR-199a mimic + TMZ, cells treated with miR-199a mimic and Temozolomide.