Research Paper Volume 11, Issue 13 pp 4463—4477

Let-7f-5p suppresses Th17 differentiation via targeting STAT3 in multiple sclerosis

class="figure-viewer-img"

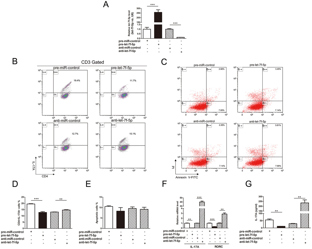
Figure 3. Let-7f-5p suppresses Th17 differentiation. (A) RT-PCR analysis of the expression of let-7f-5p in induced mouse Th17 cells transfected with 100 pmol of let-7f-5p mimic (pre-let-7f-5p), let-7f-5p inhibitor (anti-let-7f-5p) or negative control RNA (pre-miR-control or anti-miR-control). (B) The effect of let-7f-5p on Th17 differentiation. Naive CD4+ T cells were sorted from C57BL/6J mice, maintained in Th17 differentiation medium and transfected with pre-let-7f-5p, anti-let-7f-5p or negative control RNA for 96 h. The frequency of CD3+CD4+IL17A+ T cells is shown. The statistical analysis of the percentage of CD3+CD4+IL17A+ T cells is shown in (D). Data represent means ± SD from three independent experiments. (C, E) The effect of let-7f-5p on Th17 apoptosis. Induced mouse Th17 cells were cotransfected with pre-let-7f-5p, anti-let-7f-5p or negative control RNA. Cells were collected after 96 h and analyzed by flow cytometry. (F) Th17-specific gene expression in the transfected cells in (A) was analyzed by RT-PCR, and presented relative to GAPDH expression. (G) IL-17A expression in the culture supernatants of transfected cells in (A) was analyzed by ELISA. (* p < 0.05; ** p < 0.01; *** p < 0.001)