This article is currently undergoing investigation.
Research Paper Volume 11, Issue 14 pp 4990—5007

Long noncoding RNA FALEC inhibits proliferation and metastasis of tongue squamous cell carcinoma by epigenetically silencing ECM1 through EZH2

class="figure-viewer-img"

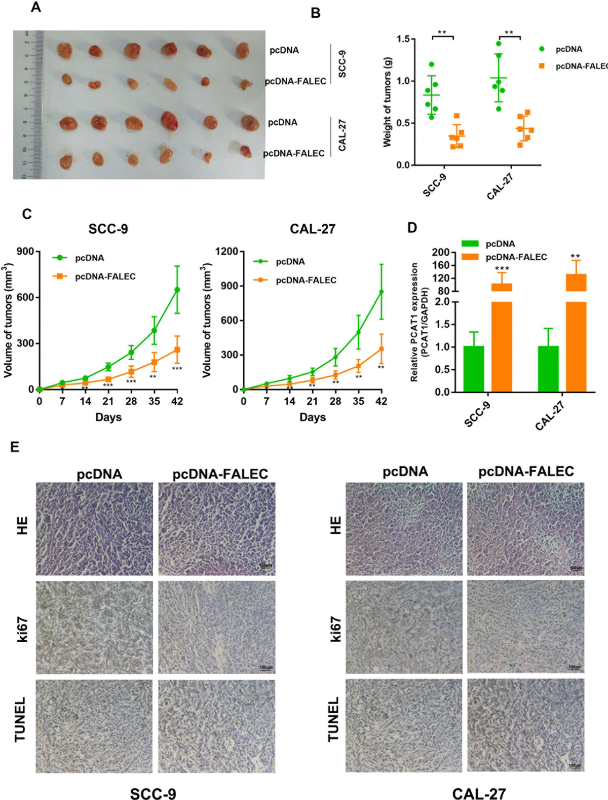
Figure 4. Overexpression of FALEC significantly reduces tumor growth in vivo. (A) Tumors removed from the Nude mice 7 weeks after injection of SCC-9 and CAL-27 cells stably transfected with pcDNA-FALEC or pcDNA, respectively. (B) Average weight of tumors derived from each group. (C) The tumor growth of FALEC-overexpression and control cells grafted mice were measured every 7 days, tumor growth curve was calculated. Representative images of tumors of each group (n = 6). (D)The expression of FALEC in grafted tumor tissues was analyzed by RT-qPCR. (E) Representative images of IHC staining of the grafted tumor. Data are shown as means ± SD. *p< 0.05, **p < 0.01***p < 0.001.